WARNING:
JavaScript is turned OFF. None of the links on this concept map will
work until it is reactivated.
If you need help turning JavaScript On, click here.
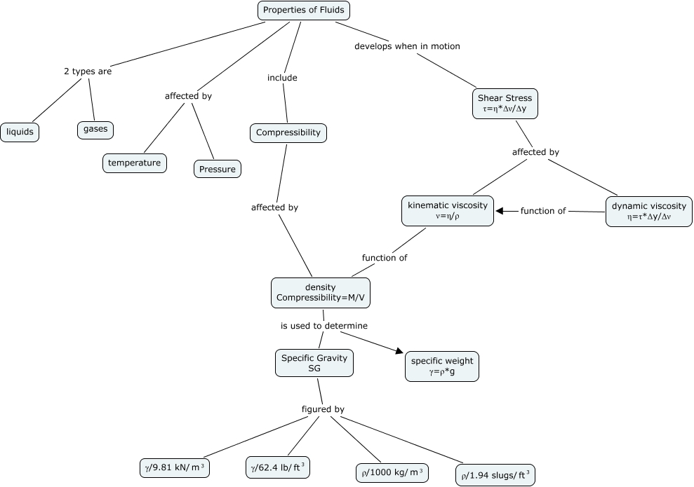
This Concept Map, created with IHMC CmapTools, has information related to: fundimental fluid properties-1, Properties of Fluids affected by temperature, Properties of Fluids 2 types are gases, Shear Stress τ=η*Δν/Δy affected by dynamic viscosity η=τ*Δy/Δν, Specific Gravity SG figured by <math xmlns="http://www.w3.org/1998/Math/MathML"> <mrow> <mtext> ρ/1.94 slugs/ </mtext> <mmultiscripts> <mtext> ft </mtext> <none/> <mtext> 3 </mtext> </mmultiscripts> </mrow> </math>, density Compressibility=M/V is used to determine Specific Gravity SG, Specific Gravity SG figured by <math xmlns="http://www.w3.org/1998/Math/MathML"> <mtext> γ/9.81 kN/ </mtext> <mmultiscripts> <mtext> m </mtext> <none/> <mtext> 3 </mtext> </mmultiscripts> </math>, kinematic viscosity ν=η/ρ function of density Compressibility=M/V, Properties of Fluids include Compressibility, Properties of Fluids develops when in motion Shear Stress τ=η*Δν/Δy, Shear Stress τ=η*Δν/Δy affected by kinematic viscosity ν=η/ρ, dynamic viscosity η=τ*Δy/Δν function of kinematic viscosity ν=η/ρ, Specific Gravity SG figured by <math xmlns="http://www.w3.org/1998/Math/MathML"> <mrow> <mtext> ρ/1000 kg/ </mtext> <mmultiscripts> <mtext> m </mtext> <none/> <mtext> 3 </mtext> </mmultiscripts> </mrow> </math>, Properties of Fluids 2 types are liquids, Compressibility affected by density Compressibility=M/V, density Compressibility=M/V is used to determine specific weight γ=ρ*g, Properties of Fluids affected by Pressure, Specific Gravity SG figured by <math xmlns="http://www.w3.org/1998/Math/MathML"> <mtext> γ/62.4 lb/ </mtext> <mmultiscripts> <mtext> ft </mtext> <none/> <mtext> 3 </mtext> </mmultiscripts> </math>