WARNING:
JavaScript is turned OFF. None of the links on this concept map will
work until it is reactivated.
If you need help turning JavaScript On, click here.
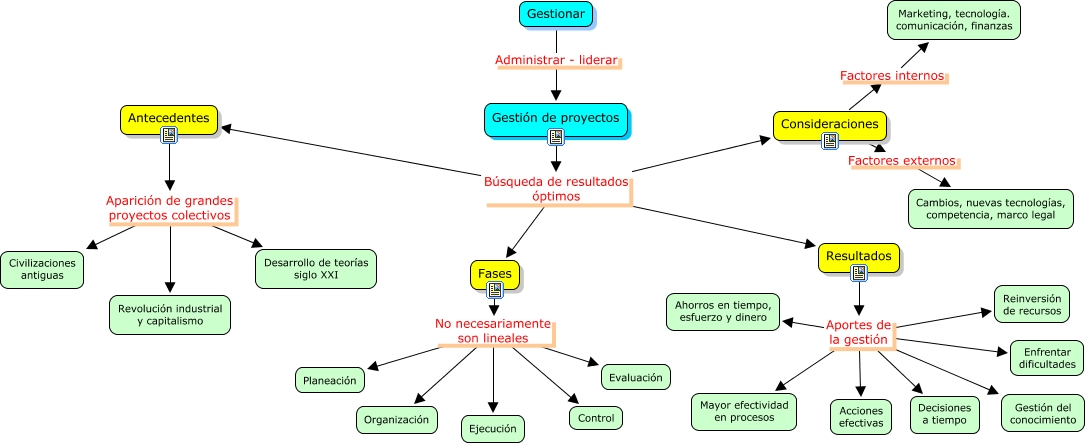
Este Cmap, tiene información relacionada con: gestión de proyectos, Resultados Aportes de la gestión Mayor efectividad en procesos, Resultados Aportes de la gestión Acciones efectivas, Resultados Aportes de la gestión Ahorros en tiempo, esfuerzo y dinero, Fases No necesariamente son lineales Ejecución, Gestionar Administrar - liderar Gestión de proyectos, Fases No necesariamente son lineales Organización, Resultados Aportes de la gestión Reinversión de recursos, Consideraciones Factores externos Cambios, nuevas tecnologías, competencia, marco legal, Fases No necesariamente son lineales Control, Resultados Aportes de la gestión Decisiones a tiempo, Gestión de proyectos Búsqueda de resultados óptimos Antecedentes, Consideraciones Factores internos Marketing, tecnología. comunicación, finanzas, Antecedentes Aparición de grandes proyectos colectivos Desarrollo de teorías siglo XXI, Antecedentes Aparición de grandes proyectos colectivos Civilizaciones antiguas, Fases No necesariamente son lineales Evaluación, Resultados Aportes de la gestión Gestión del conocimiento, Fases No necesariamente son lineales Planeación, Gestión de proyectos Búsqueda de resultados óptimos Resultados, Antecedentes Aparición de grandes proyectos colectivos Revolución industrial y capitalismo, Gestión de proyectos Búsqueda de resultados óptimos Fases