WARNING:
JavaScript is turned OFF. None of the links on this concept map will
work until it is reactivated.
If you need help turning JavaScript On, click here.
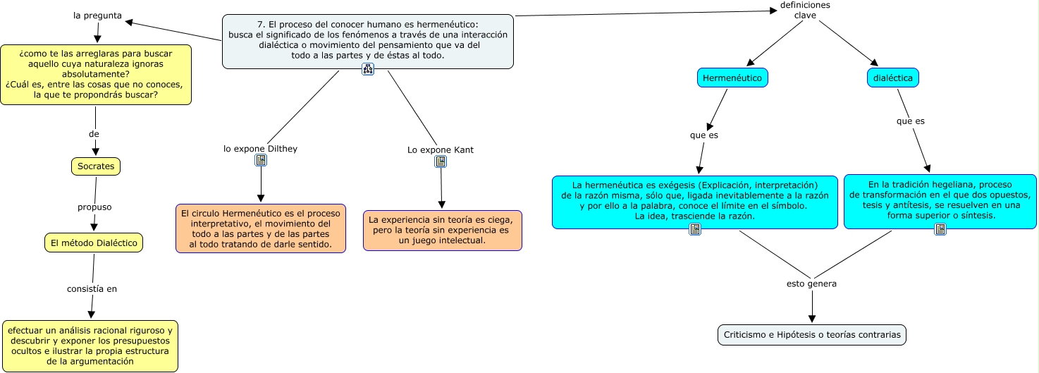
Este Cmap, tiene información relacionada con: 7. El proceso del conocer humano es Hermeneutico, Socrates propuso El método Dialéctico, 7. El proceso del conocer humano es hermenéutico: busca el significado de los fenómenos a través de una interacción dialéctica o movimiento del pensamiento que va del todo a las partes y de éstas al todo. definiciones clave dialéctica, En la tradición hegeliana, proceso de transformación en el que dos opuestos, tesis y antítesis, se resuelven en una forma superior o síntesis. esto genera Criticismo e Hipótesis o teorías contrarias, El método Dialéctico consistía en efectuar un análisis racional riguroso y descubrir y exponer los presupuestos ocultos e ilustrar la propia estructura de la argumentación, Hermenéutico que es La hermenéutica es exégesis (Explicación, interpretación) de la razón misma, sólo que, ligada inevitablemente a la razón y por ello a la palabra, conoce el límite en el símbolo. La idea, trasciende la razón., dialéctica que es En la tradición hegeliana, proceso de transformación en el que dos opuestos, tesis y antítesis, se resuelven en una forma superior o síntesis., 7. El proceso del conocer humano es hermenéutico: busca el significado de los fenómenos a través de una interacción dialéctica o movimiento del pensamiento que va del todo a las partes y de éstas al todo. Lo expone Kant La experiencia sin teoría es ciega, pero la teoría sin experiencia es un juego intelectual., 7. El proceso del conocer humano es hermenéutico: busca el significado de los fenómenos a través de una interacción dialéctica o movimiento del pensamiento que va del todo a las partes y de éstas al todo. la pregunta ¿como te las arreglaras para buscar aquello cuya naturaleza ignoras absolutamente? ¿Cuál es, entre las cosas que no conoces, la que te propondrás buscar?, 7. El proceso del conocer humano es hermenéutico: busca el significado de los fenómenos a través de una interacción dialéctica o movimiento del pensamiento que va del todo a las partes y de éstas al todo. definiciones clave Hermenéutico, ¿como te las arreglaras para buscar aquello cuya naturaleza ignoras absolutamente? ¿Cuál es, entre las cosas que no conoces, la que te propondrás buscar? de Socrates, 7. El proceso del conocer humano es hermenéutico: busca el significado de los fenómenos a través de una interacción dialéctica o movimiento del pensamiento que va del todo a las partes y de éstas al todo. lo expone Dilthey El circulo Hermenéutico es el proceso interpretativo, el movimiento del todo a las partes y de las partes al todo tratando de darle sentido., La hermenéutica es exégesis (Explicación, interpretación) de la razón misma, sólo que, ligada inevitablemente a la razón y por ello a la palabra, conoce el límite en el símbolo. La idea, trasciende la razón. esto genera Criticismo e Hipótesis o teorías contrarias