WARNING:
JavaScript is turned OFF. None of the links on this concept map will
work until it is reactivated.
If you need help turning JavaScript On, click here.
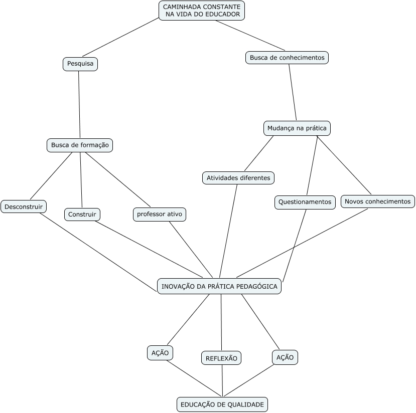
Esse mapa conceitual, produzido no IHMC CmapTools, tem a informação relacionada a: MAPA -MUDANÇA NA PRÁTICA PROFESSOR, Desconstruir ???? INOVAÇÃO DA PRÁTICA PEDAGÓGICA, REFLEXÃO ???? EDUCAÇÃO DE QUALIDADE, CAMINHADA CONSTANTE NA VIDA DO EDUCADOR ???? Busca de conhecimentos, professor ativo ???? INOVAÇÃO DA PRÁTICA PEDAGÓGICA, Mudança na prática ???? Questionamentos, Mudança na prática ???? Novos conhecimentos, AÇÃO ???? EDUCAÇÃO DE QUALIDADE, INOVAÇÃO DA PRÁTICA PEDAGÓGICA ???? AÇÃO, Busca de formação ???? Construir, INOVAÇÃO DA PRÁTICA PEDAGÓGICA ???? AÇÃO, Atividades diferentes ???? INOVAÇÃO DA PRÁTICA PEDAGÓGICA, AÇÃO ???? EDUCAÇÃO DE QUALIDADE, INOVAÇÃO DA PRÁTICA PEDAGÓGICA ???? REFLEXÃO, Busca de formação ???? professor ativo, Busca de formação ???? Desconstruir, Busca de conhecimentos ???? Mudança na prática, Mudança na prática ???? Atividades diferentes, Construir ???? INOVAÇÃO DA PRÁTICA PEDAGÓGICA, Pesquisa ???? Busca de formação, Novos conhecimentos ???? INOVAÇÃO DA PRÁTICA PEDAGÓGICA