WARNING:
JavaScript is turned OFF. None of the links on this concept map will
work until it is reactivated.
If you need help turning JavaScript On, click here.
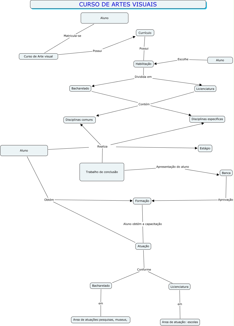
Esse mapa conceitual, produzido no IHMC CmapTools, tem a informação relacionada a: Mapa1, Licienciatura Contém Disciplinas comuns, Atuação Conforme Licienciatura, Formação Aluno obtém a capacitação Atuação, Bacharelado em Area de atuações:pesquisas, museus,, Aluno Realiza Trabalho de conclusão, Aluno Realiza Estágio, Aluno Realiza Disciplinas comuns, Bacharelado Contém Disciplinas especificas, Curso de Arte visual Possui Currículo, Licienciatura em Area de atuação: escolas, Atuação Conforme Bacharelado, Aluno Escolhe Habilitação, Trabalho de conclusão Apresentação do aluno Banca, Aluno Obtém Formação, Banca Aprovação Formação, Aluno Matricula-se Curso de Arte visual, Habilitação Dividida em Licienciatura, Bacharelado Contém Disciplinas comuns, Atuação Obtém Formação, Currículo Possui Habilitação