WARNING:
JavaScript is turned OFF. None of the links on this concept map will
work until it is reactivated.
If you need help turning JavaScript On, click here.
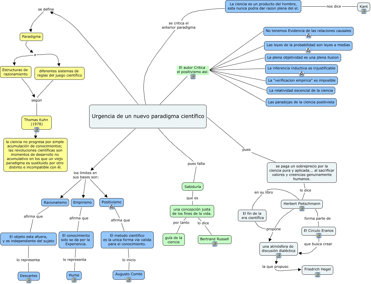
Este Cmap, tiene información relacionada con: urgencia de un nuevo paradigama cientifico, Las leyes de la probabilidad son leyes a medias El autor Critica el positivismo asi: La inferencia inductiva es injustificable, Urgencia de un nuevo paradigma científico El autor Critica el positivismo asi: La relatividad escencial de la ciencia, Thomas Kuhn (1978) dijo también la ciencia no progresa por simple acumulación de conocimientos; las revoluciones científicas son momentos de desarrollo no acumulativo en los que un viejo paradigma es sustituido por otro distinto e incompatible con él., Las leyes de la probabilidad son leyes a medias El autor Critica el positivismo asi: La plena objetividad es una plena ilusion, Paradigma a Estructuras de razonamiento, Las leyes de la probabilidad son leyes a medias El autor Critica el positivismo asi: La relatividad escencial de la ciencia, diferentes sistemas de reglas del juego científico según Thomas Kuhn (1978), La ciencia es un producto del hombre, esta nunca podra dar razon plena del el. nos dice Kant, Empirismo afirma que El conocimiento solo se da por la Experiencia., Urgencia de un nuevo paradigma científico los limites en sus bases son: Empirismo, El metodo cientifico es la unica forma via valida para el conocimiento. lo inicio Augusto Comte, Urgencia de un nuevo paradigma científico se critica el anterior paradigma La ciencia es un producto del hombre, esta nunca podra dar razon plena del el., Las leyes de la probabilidad son leyes a medias El autor Critica el positivismo asi: La "verificacion empirica" es imposible, Sabiduría que es una concepción justa de los fines de la vida., Urgencia de un nuevo paradigma científico El autor Critica el positivismo asi: Las paradojas de la ciencia positivista, El conocimiento solo se da por la Experiencia. lo representa Hume, Herbert Pietschmann en su libro El fin de la era científica, se paga un sobreprecio por la ciencia pura y aplicada... al sacrificar valores y creencias genuinamente humanos. lo dice Herbert Pietschmann, Las leyes de la probabilidad son leyes a medias El autor Critica el positivismo asi: No tenemos Evidencia de las relaciones causales, Urgencia de un nuevo paradigma científico se define Paradigma