WARNING:
JavaScript is turned OFF. None of the links on this concept map will
work until it is reactivated.
If you need help turning JavaScript On, click here.
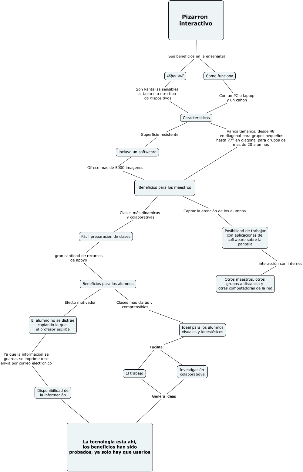
Este Cmap, tiene información relacionada con: Pizarron intel Rox, Beneficios para los maestros Captar la atención de los alumnos Posibilidad de trabajar con aplicaciones de softweare sobre la pantalla, Posibilidad de trabajar con aplicaciones de softweare sobre la pantalla interacción con internet Otros maestros, otros grupos a distancia y otras computadoras de la red, Fácil preparación de clases gran cantidad de recursos de apoyo Beneficios para los alumnos, Disponibilidad de la información ???? La tecnologia esta ahí, los beneficios han sido probados, ya solo hay que usarlos, El trabajo Genera ideas La tecnologia esta ahí, los beneficios han sido probados, ya solo hay que usarlos, Beneficios para los alumnos Efecto motivador El alumno no se distrae copiando lo que el profesor escribe, Beneficios para los alumnos Clases mas claras y comprensibles Ideal para los alumnos visuales y kinestésicos, Ideal para los alumnos visuales y kinestésicos Facilita Investigación colaboratiova, Como funciona Con un PC o laptop y un cañon Caracteristicas, Caracteristicas Superficie resistente incluye un softweare, Beneficios para los maestros Clases más dinamicas y colaborativas Fácil preparación de clases, Pizarron interactivo Sus beneficios en la enseñanza ¿Que es?, Investigación colaboratiova Genera ideas La tecnologia esta ahí, los beneficios han sido probados, ya solo hay que usarlos, Pizarron interactivo Sus beneficios en la enseñanza Como funciona, El alumno no se distrae copiando lo que el profesor escribe Ya que la información se guarda, se imprime o se envia por correo electronico Disponibilidad de la información, ¿Que es? Son Pantallas sensibles al tacto o a otro tipo de dispositivos Caracteristicas, Caracteristicas Varios tamaños, desde 48'' en diagonal para grupos pequeños hasta 77'' en diagonal para grupos de mas de 20 alumnos ????, Otros maestros, otros grupos a distancia y otras computadoras de la red ???? Beneficios para los alumnos, Ideal para los alumnos visuales y kinestésicos Facilita El trabajo, incluye un softweare Ofrece mas de 5000 imagenes Beneficios para los maestros