WARNING:
JavaScript is turned OFF. None of the links on this concept map will
work until it is reactivated.
If you need help turning JavaScript On, click here.
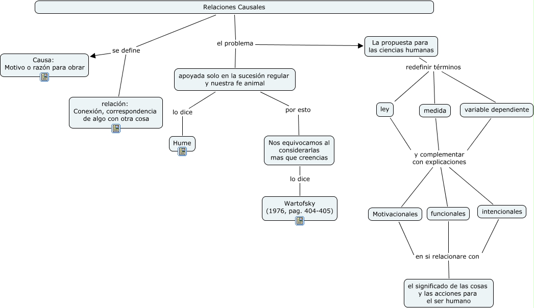
Este Cmap, tiene información relacionada con: No tenemos evidencia de relaciones causales, apoyada solo en la sucesión regular y nuestra fe animal por esto Nos equivocamos al considerarlas mas que creencias, funcionales en si relacionare con el significado de las cosas y las acciones para el ser humano, ley y complementar con explicaciones Motivacionales, medida y complementar con explicaciones intencionales, apoyada solo en la sucesión regular y nuestra fe animal lo dice Hume, variable dependiente y complementar con explicaciones Motivacionales, La propuesta para las ciencias humanas redefinir términos medida, La propuesta para las ciencias humanas redefinir términos ley, ley y complementar con explicaciones intencionales, medida y complementar con explicaciones Motivacionales, La propuesta para las ciencias humanas redefinir términos variable dependiente, Nos equivocamos al considerarlas mas que creencias lo dice Wartofsky (1976, pag. 404-405), Relaciones Causales se define relación: Conexión, correspondencia de algo con otra cosa, Relaciones Causales el problema La propuesta para las ciencias humanas, intencionales en si relacionare con el significado de las cosas y las acciones para el ser humano, variable dependiente y complementar con explicaciones funcionales, medida y complementar con explicaciones funcionales, ley y complementar con explicaciones funcionales, Relaciones Causales se define Causa: Motivo o razón para obrar, Relaciones Causales el problema apoyada solo en la sucesión regular y nuestra fe animal