WARNING:
JavaScript is turned OFF. None of the links on this concept map will
work until it is reactivated.
If you need help turning JavaScript On, click here.
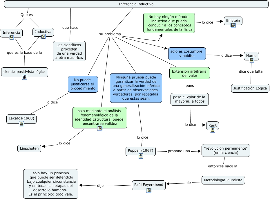
Este Cmap, tiene información relacionada con: la inferencia inductiva es injustificable, pasa el valor de la mayoría, a todos lo dice Kant, Inferencia inductiva su problema Extensión arbitraria del valor, Ninguna prueba puede garantizar la verdad de una generalización inferida a partir de observaciones verdaderas, por repetidas que éstas sean. lo dice Popper (1967), Paúl Feyerabend dijo sólo hay un principio que puede ser defendido bajo cualquier circunstancia y en todas las etapas del desarrollo humano. Es el principio: todo vale., Metodología Pluralista de Paúl Feyerabend, Inferencia inductiva que hace Los científicos proceden de una verdad a otra mas rica., Inferencia que es la base de la ciencia positivista lógica, Inferencia inductiva Que es Inferencia, Inferencia inductiva su problema Ninguna prueba puede garantizar la verdad de una generalización inferida a partir de observaciones verdaderas, por repetidas que éstas sean., Popper (1967) propone una "revolución permanente" (en la ciencia), solo mediante el análisis fenomenológico de la identidad Estructural puede encontrarse validez lo dice Linschoten, No puede justificarse el procedimiento lo dice Lakatos(1968), "revolución permanente" (en la ciencia) entonces nace la Metodología Pluralista, Inductiva que es la base de la ciencia positivista lógica, solo es costumbre y habito. lo dice Hume, No hay ningún método inductivo que pueda conducir a los conceptos fundamentales de la física lo dice Einstein, Extensión arbitraria del valor pues pasa el valor de la mayoría, a todos, Hume dice que falta Justificación Lógica, Inferencia inductiva su problema solo es costumbre y habito., Inferencia inductiva su problema solo mediante el análisis fenomenológico de la identidad Estructural puede encontrarse validez