WARNING:
JavaScript is turned OFF. None of the links on this concept map will
work until it is reactivated.
If you need help turning JavaScript On, click here.
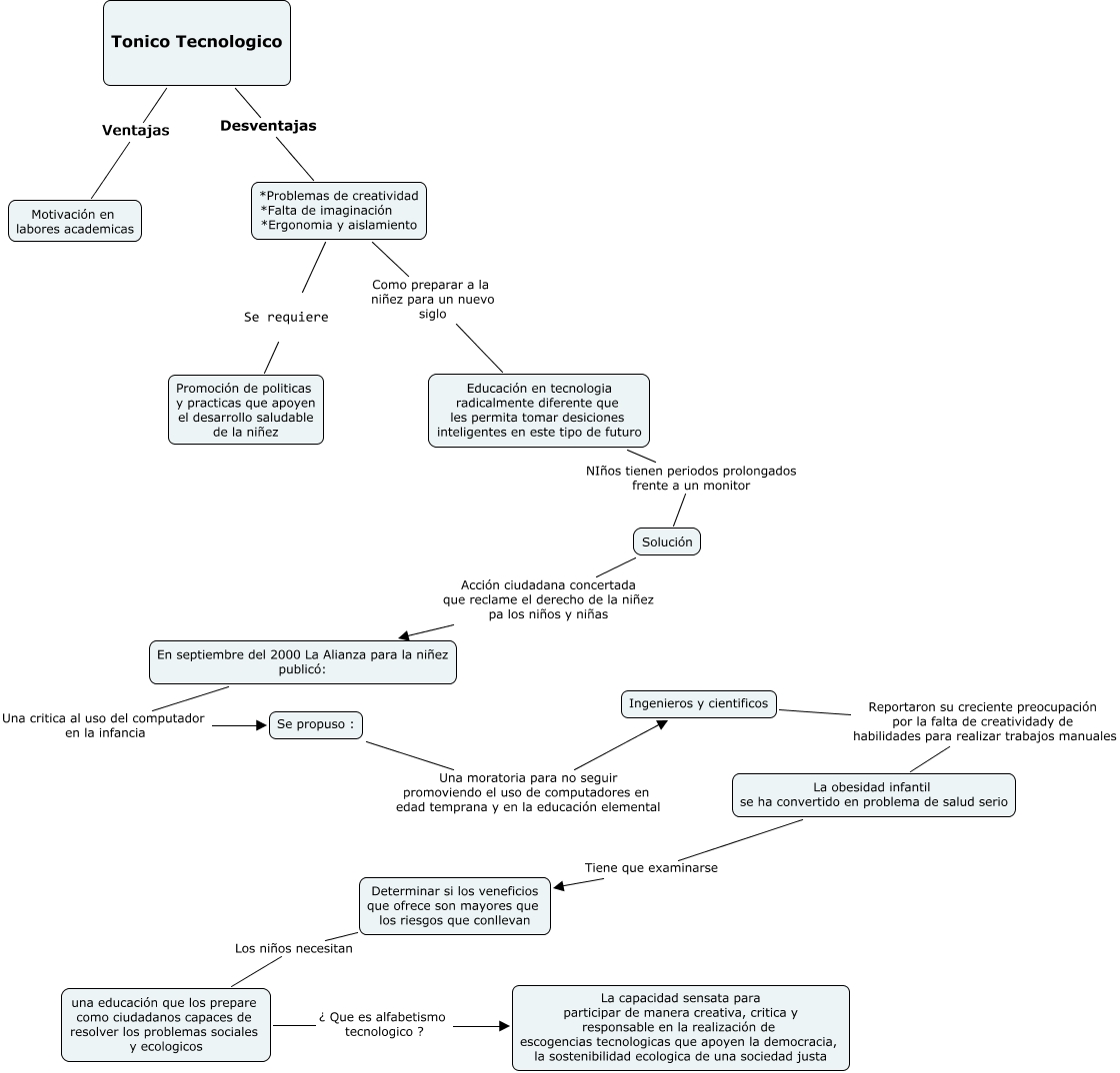
Este Cmap, tiene información relacionada con: Tónico Tecnologico Rox, En septiembre del 2000 La Alianza para la niñez publicó: Una critica al uso del computador en la infancia Se propuso :, *Problemas de creatividad *Falta de imaginación *Ergonomia y aislamiento Se requiere Promoción de politicas y practicas que apoyen el desarrollo saludable de la niñez, La obesidad infantil se ha convertido en problema de salud serio Tiene que examinarse Determinar si los veneficios que ofrece son mayores que los riesgos que conllevan, Tonico Tecnologico Desventajas *Problemas de creatividad *Falta de imaginación *Ergonomia y aislamiento, Tonico Tecnologico Ventajas Motivación en labores academicas, Se propuso : Una moratoria para no seguir promoviendo el uso de computadores en edad temprana y en la educación elemental Ingenieros y cientificos, *Problemas de creatividad *Falta de imaginación *Ergonomia y aislamiento Como preparar a la niñez para un nuevo siglo Educación en tecnologia radicalmente diferente que les permita tomar desiciones inteligentes en este tipo de futuro, Educación en tecnologia radicalmente diferente que les permita tomar desiciones inteligentes en este tipo de futuro NIños tienen periodos prolongados frente a un monitor Solución, Solución Acción ciudadana concertada que reclame el derecho de la niñez pa los niños y niñas En septiembre del 2000 La Alianza para la niñez publicó:, una educación que los prepare como ciudadanos capaces de resolver los problemas sociales y ecologicos ¿ Que es alfabetismo tecnologico ? La capacidad sensata para participar de manera creativa, critica y responsable en la realización de escogencias tecnologicas que apoyen la democracia, la sostenibilidad ecologica de una sociedad justa, Determinar si los veneficios que ofrece son mayores que los riesgos que conllevan Los niños necesitan una educación que los prepare como ciudadanos capaces de resolver los problemas sociales y ecologicos, Ingenieros y cientificos Reportaron su creciente preocupación por la falta de creatividady de habilidades para realizar trabajos manuales La obesidad infantil se ha convertido en problema de salud serio