WARNING:
JavaScript is turned OFF. None of the links on this concept map will
work until it is reactivated.
If you need help turning JavaScript On, click here.
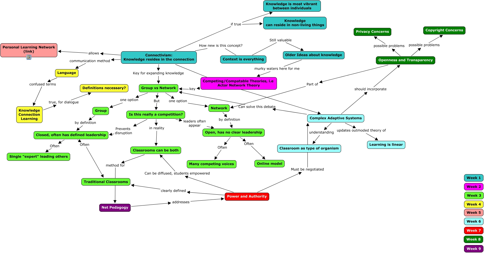
This Concept Map, created with IHMC CmapTools, has information related to: CCK09 CMAP, Openness and Transparency possible problems Copyright Concerns, Net Pedagogy addresses Power and Authority, Complex Adaptive Systems should incorporate Openness and Transparency, Is this really a competition? Prevents disruption Closed, often has defined leadership, Connectivism: Knowledge resides in the connection communication method Language, Complex Adaptive Systems Can solve this debate Group vs Network, Openness and Transparency possible problems Privacy Concerns, Group by definition Closed, often has defined leadership, Competing/Compatable Theories, i.e Actor Network Theory key Group vs Network, Group vs Network one option Group, Is this really a competition? in reality Classrooms can be both, Connectivism: Knowledge resides in the connection How new is this concept? Context is everything, Complex Adaptive Systems updates outmoded theory of Learning is linear, Power and Authority clearly defined Traditional Classrooms, Classrooms can be both method for Net Pedagogy, Connectivism: Knowledge resides in the connection allows Personal Learning Network (link), Is this really a competition? leaders often appear Open, has no clear leadership, Open, has no clear leadership Often Online model, Power and Authority Can be diffused, students empowered Classrooms can be both, Power and Authority Must be negotiated Complex Adaptive Systems