WARNING:
JavaScript is turned OFF. None of the links on this concept map will
work until it is reactivated.
If you need help turning JavaScript On, click here.
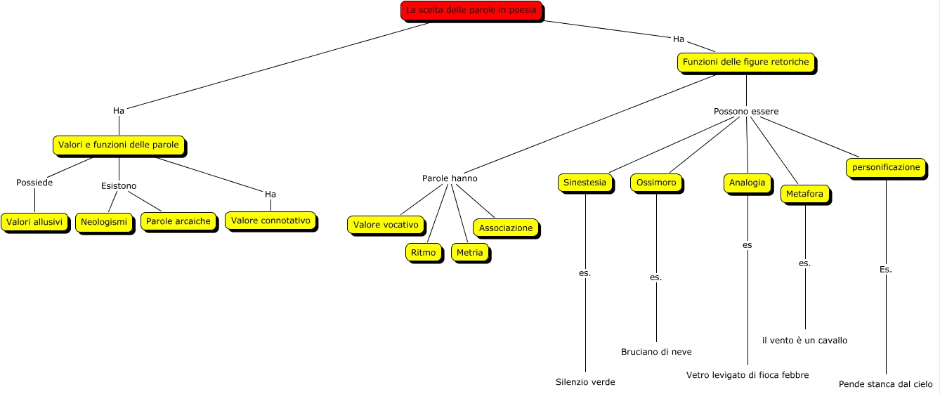
Questa Cmap, creata con IHMC CmapTools, contiene informazioni relative a: La scelta delle parole in poesia, Metafora es. il vento è un cavallo, Valori e funzioni delle parole Ha Valore connotativo, Funzioni delle figure retoriche Possono essere Ossimoro, Ossimoro es. Bruciano di neve, Valori e funzioni delle parole Possiede Valori allusivi, Funzioni delle figure retoriche Possono essere personificazione, Funzioni delle figure retoriche Parole hanno Metria, Sinestesia es. Silenzio verde, Funzioni delle figure retoriche Possono essere Sinestesia, Valori e funzioni delle parole Esistono Parole arcaiche, Analogia es Vetro levigato di fioca febbre, Funzioni delle figure retoriche Parole hanno Associazione, Funzioni delle figure retoriche Possono essere Metafora, Funzioni delle figure retoriche Parole hanno Valore vocativo, La scelta delle parole in poesia Ha Funzioni delle figure retoriche, La scelta delle parole in poesia Ha Valori e funzioni delle parole, Valori e funzioni delle parole Esistono Neologismi, personificazione Es. Pende stanca dal cielo, Funzioni delle figure retoriche Possono essere Analogia, Funzioni delle figure retoriche Parole hanno Ritmo