WARNING:
JavaScript is turned OFF. None of the links on this concept map will
work until it is reactivated.
If you need help turning JavaScript On, click here.
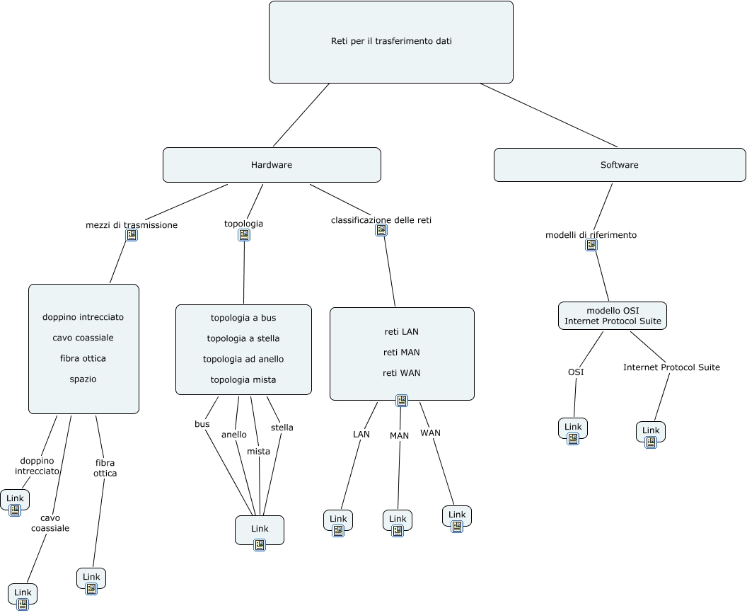
Questa Cmap, creata con IHMC CmapTools, contiene informazioni relative a: MAPPA CONCETTUALE, Software modelli di riferimento modello OSI Internet Protocol Suite, Hardware mezzi di trasmissione doppino intrecciato cavo coassiale fibra ottica spazio, Hardware topologia topologia a bus topologia a stella topologia ad anello topologia mista, reti LAN reti MAN reti WAN WAN Link, topologia a bus topologia a stella topologia ad anello topologia mista stella LINK, doppino intrecciato cavo coassiale fibra ottica spazio doppino intrecciato Link, topologia a bus topologia a stella topologia ad anello topologia mista bus Link, Reti per il trasferimento dati ???? Hardware, Hardware classificazione delle reti reti LAN reti MAN reti WAN, reti LAN reti MAN reti WAN MAN Link, doppino intrecciato cavo coassiale fibra ottica spazio fibra ottica Link, modello OSI Internet Protocol Suite OSI Link, Reti per il trasferimento dati ???? Software, reti LAN reti MAN reti WAN LAN Link, topologia a bus topologia a stella topologia ad anello topologia mista mista Link, modello OSI Internet Protocol Suite Internet Protocol Suite Link, doppino intrecciato cavo coassiale fibra ottica spazio cavo coassiale Link, topologia a bus topologia a stella topologia ad anello topologia mista anello Link