WARNING:
JavaScript is turned OFF. None of the links on this concept map will
work until it is reactivated.
If you need help turning JavaScript On, click here.
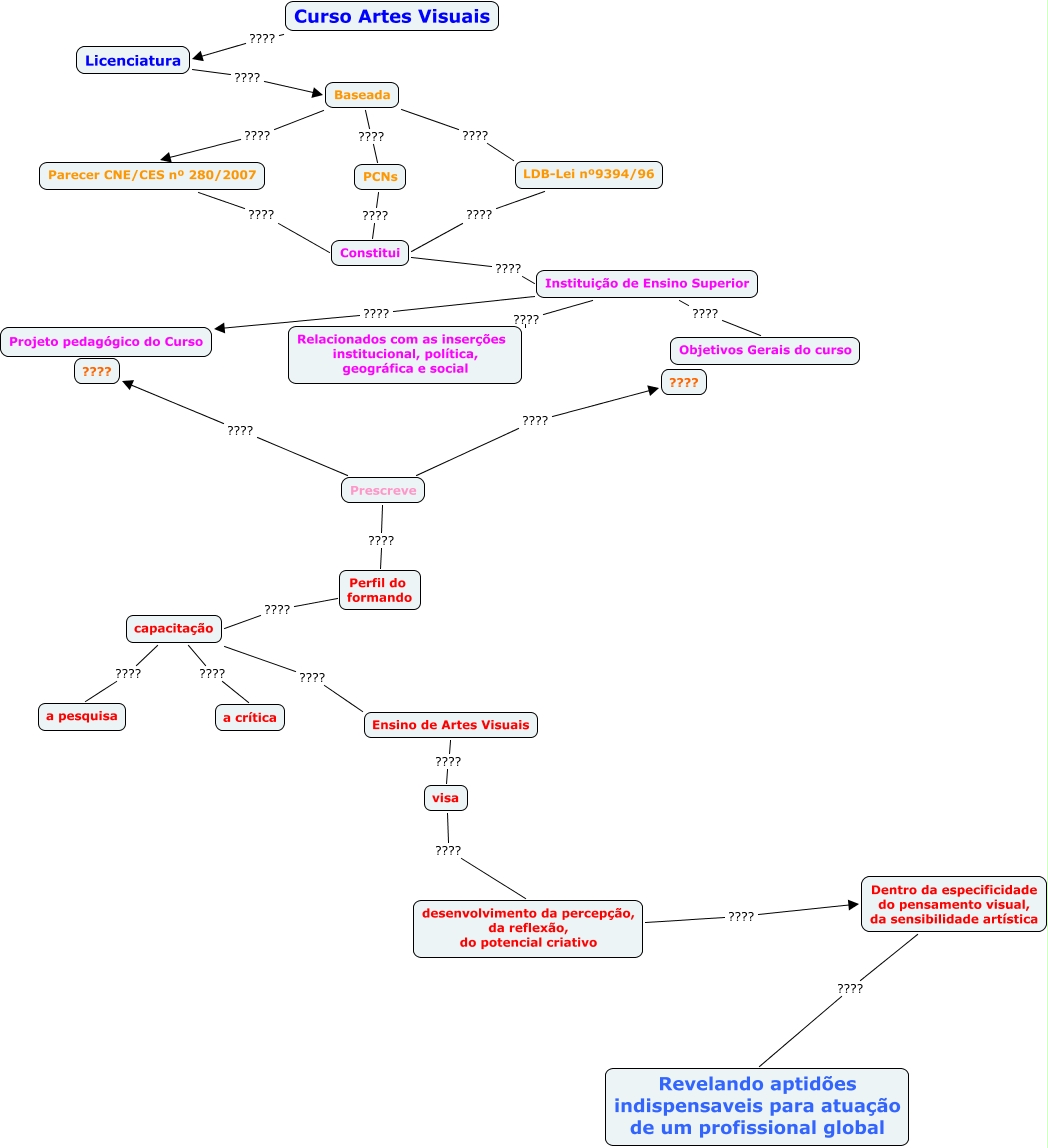
Esse mapa conceitual, produzido no IHMC CmapTools, tem a informação relacionada a: Mapa 1-Currículo de um curso de formação de professores de Artes Visuais, Perfil do formando ???? capacitação, Baseada ???? Parecer CNE/CES nº 280/2007, capacitação ???? a crítica, Ensino de Artes Visuais ???? visa, Prescreve ???? ????, Baseada ???? PCNs, desenvolvimento da percepção, da reflexão, do potencial criativo ???? Dentro da especificidade do pensamento visual, da sensibilidade artística, Prescreve ???? ????, Parecer CNE/CES nº 280/2007 ???? Constitui, Instituição de Ensino Superior ???? Projeto pedagógico do Curso, capacitação ???? Ensino de Artes Visuais, capacitação ???? a pesquisa, Constitui ???? Instituição de Ensino Superior, Licenciatura ???? Baseada, visa ???? desenvolvimento da percepção, da reflexão, do potencial criativo, Instituição de Ensino Superior ???? Objetivos Gerais do curso, LDB-Lei nº9394/96 ???? Constitui, Prescreve ???? Perfil do formando, Dentro da especificidade do pensamento visual, da sensibilidade artística ???? Revelando aptidões indispensaveis para atuação de um profissional global, Instituição de Ensino Superior ???? Relacionados com as inserções institucional, política, geográfica e social