WARNING:
JavaScript is turned OFF. None of the links on this concept map will
work until it is reactivated.
If you need help turning JavaScript On, click here.
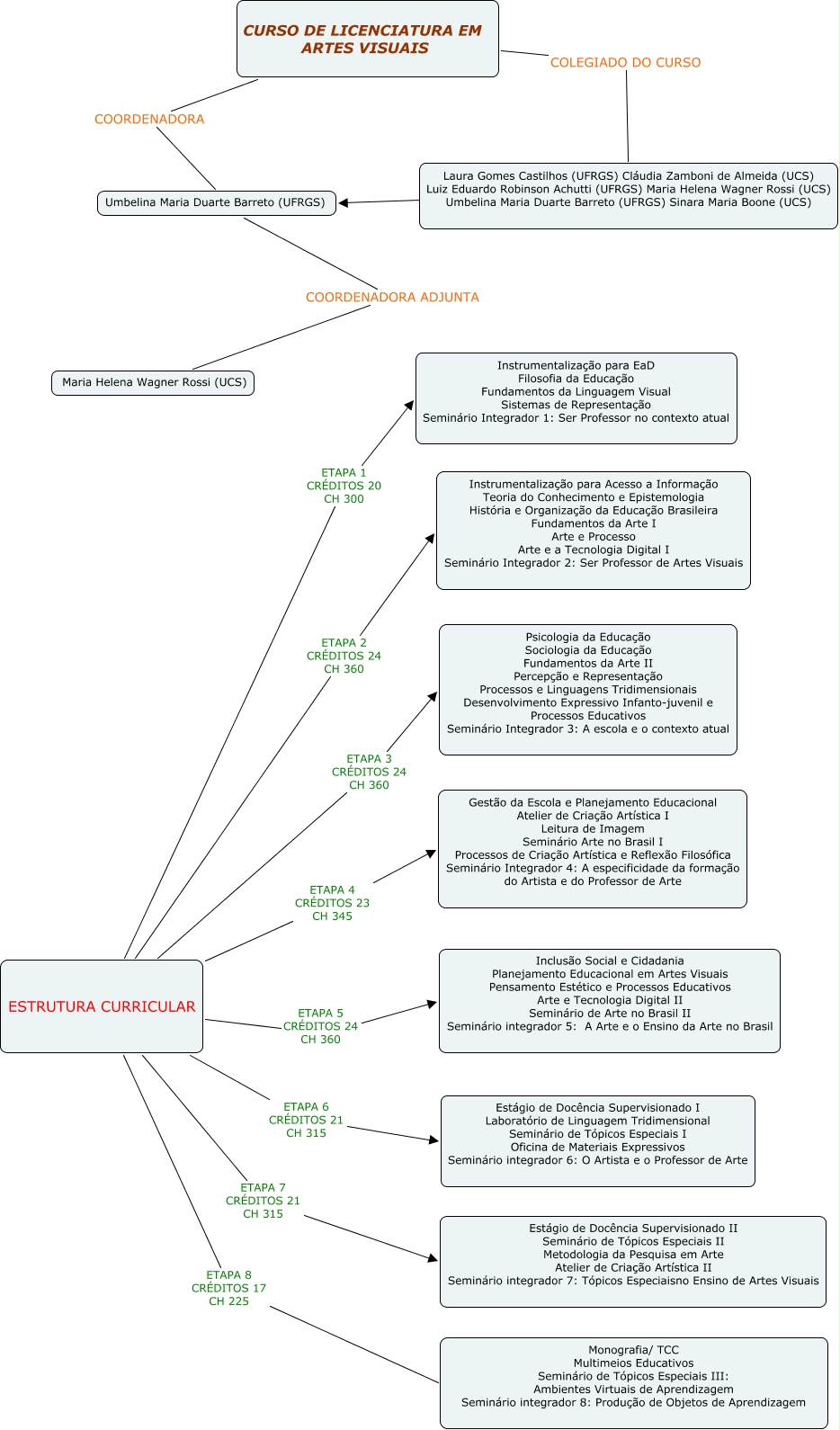
Esse mapa conceitual, produzido no IHMC CmapTools, tem a informação relacionada a: Currículo do Curso de Artes Visuais, Laura Gomes Castilhos (UFRGS) Cláudia Zamboni de Almeida (UCS) Luiz Eduardo Robinson Achutti (UFRGS) Maria Helena Wagner Rossi (UCS) Umbelina Maria Duarte Barreto (UFRGS) Sinara Maria Boone (UCS) Umbelina Maria Duarte Barreto (UFRGS), ESTRUTURA CURRICULAR ETAPA 5 CRÉDITOS 24 CH 360 Inclusão Social e Cidadania Planejamento Educacional em Artes Visuais Pensamento Estético e Processos Educativos Arte e Tecnologia Digital II Seminário de Arte no Brasil II Seminário integrador 5: A Arte e o Ensino da Arte no Brasil, CURSO DE LICENCIATURA EM ARTES VISUAIS COLEGIADO DO CURSO Laura Gomes Castilhos (UFRGS) Cláudia Zamboni de Almeida (UCS) Luiz Eduardo Robinson Achutti (UFRGS) Maria Helena Wagner Rossi (UCS) Umbelina Maria Duarte Barreto (UFRGS) Sinara Maria Boone (UCS), ESTRUTURA CURRICULAR ETAPA 4 CRÉDITOS 23 CH 345 Gestão da Escola e Planejamento Educacional Atelier de Criação Artística I Leitura de Imagem Seminário Arte no Brasil I Processos de Criação Artística e Reflexão Filosófica Seminário Integrador 4: A especificidade da formação do Artista e do Professor de Arte, ESTRUTURA CURRICULAR ETAPA 6 CRÉDITOS 21 CH 315 Estágio de Docência Supervisionado I Laboratório de Linguagem Tridimensional Seminário de Tópicos Especiais I Oficina de Materiais Expressivos Seminário integrador 6: O Artista e o Professor de Arte, Umbelina Maria Duarte Barreto (UFRGS) COORDENADORA ADJUNTA Maria Helena Wagner Rossi (UCS), ESTRUTURA CURRICULAR ETAPA 3 CRÉDITOS 24 CH 360 Psicologia da Educação Sociologia da Educação Fundamentos da Arte II Percepção e Representação Processos e Linguagens Tridimensionais Desenvolvimento Expressivo Infanto-juvenil e Processos Educativos Seminário Integrador 3: A escola e o contexto atual, ESTRUTURA CURRICULAR ETAPA 2 CRÉDITOS 24 CH 360 Instrumentalização para Acesso a Informação Teoria do Conhecimento e Epistemologia História e Organização da Educação Brasileira Fundamentos da Arte I Arte e Processo Arte e a Tecnologia Digital I Seminário Integrador 2: Ser Professor de Artes Visuais, ESTRUTURA CURRICULAR ETAPA 1 CRÉDITOS 20 CH 300 Instrumentalização para EaD Filosofia da Educação Fundamentos da Linguagem Visual Sistemas de Representação Seminário Integrador 1: Ser Professor no contexto atual, ESTRUTURA CURRICULAR ETAPA 7 CRÉDITOS 21 CH 315 Estágio de Docência Supervisionado II Seminário de Tópicos Especiais II Metodologia da Pesquisa em Arte Atelier de Criação Artística II Seminário integrador 7: Tópicos Especiaisno Ensino de Artes Visuais, ESTRUTURA CURRICULAR ETAPA 8 CRÉDITOS 17 CH 225 Monografia/ TCC Multimeios Educativos Seminário de Tópicos Especiais III: Ambientes Virtuais de Aprendizagem Seminário integrador 8: Produção de Objetos de Aprendizagem, CURSO DE LICENCIATURA EM ARTES VISUAIS COORDENADORA Umbelina Maria Duarte Barreto (UFRGS)