WARNING:
JavaScript is turned OFF. None of the links on this concept map will
work until it is reactivated.
If you need help turning JavaScript On, click here.
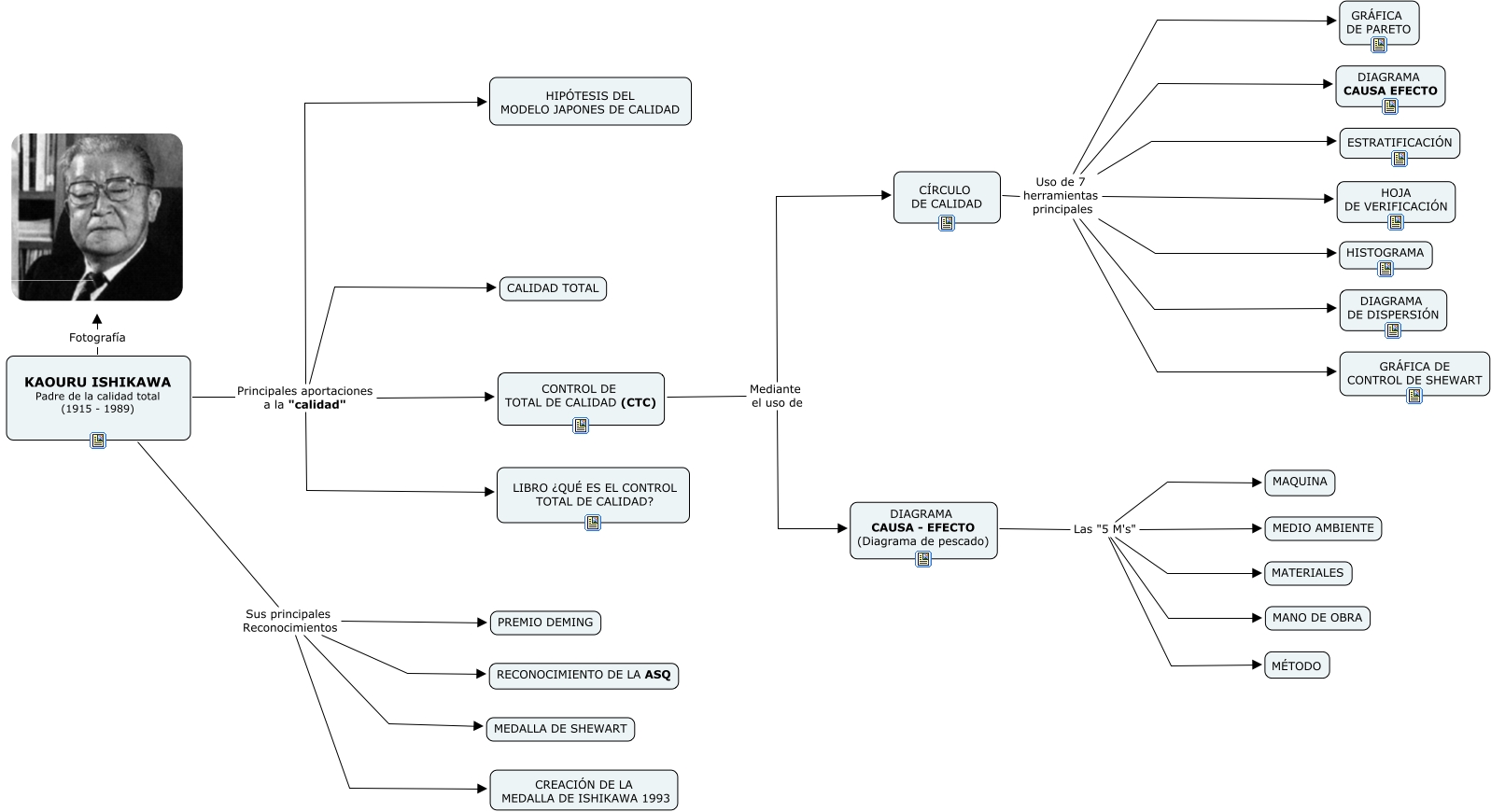
Este Cmap, tiene información relacionada con: KAORU ISHIKAWA (Conceptos y aportaciones), KAOURU ISHIKAWA Padre de la calidad total (1915 - 1989) Sus principales Reconocimientos MEDALLA DE SHEWART, CONTROL DE TOTAL DE CALIDAD (CTC) Mediante el uso de CÍRCULO DE CALIDAD, KAOURU ISHIKAWA Padre de la calidad total (1915 - 1989) Sus principales Reconocimientos RECONOCIMIENTO DE LA ASQ, DIAGRAMA CAUSA - EFECTO (Diagrama de pescado) Las "5 M's" MAQUINA, CONTROL DE TOTAL DE CALIDAD (CTC) Mediante el uso de DIAGRAMA CAUSA - EFECTO (Diagrama de pescado), CÍRCULO DE CALIDAD Uso de 7 herramientas principales ESTRATIFICACIÓN, CÍRCULO DE CALIDAD Uso de 7 herramientas principales DIAGRAMA CAUSA EFECTO, CÍRCULO DE CALIDAD Uso de 7 herramientas principales HISTOGRAMA, KAOURU ISHIKAWA Padre de la calidad total (1915 - 1989) Sus principales Reconocimientos PREMIO DEMING, DIAGRAMA CAUSA - EFECTO (Diagrama de pescado) Las "5 M's" MANO DE OBRA, DIAGRAMA CAUSA - EFECTO (Diagrama de pescado) Las "5 M's" MEDIO AMBIENTE, CÍRCULO DE CALIDAD Uso de 7 herramientas principales DIAGRAMA DE DISPERSIÓN, CÍRCULO DE CALIDAD Uso de 7 herramientas principales GRÁFICA DE CONTROL DE SHEWART, DIAGRAMA CAUSA - EFECTO (Diagrama de pescado) Las "5 M's" MATERIALES, KAOURU ISHIKAWA Padre de la calidad total (1915 - 1989) Principales aportaciones a la "calidad" LIBRO ¿QUÉ ES EL CONTROL TOTAL DE CALIDAD?, KAOURU ISHIKAWA Padre de la calidad total (1915 - 1989) Principales aportaciones a la "calidad" CONTROL DE TOTAL DE CALIDAD (CTC), KAOURU ISHIKAWA Padre de la calidad total (1915 - 1989) Sus principales Reconocimientos CREACIÓN DE LA MEDALLA DE ISHIKAWA 1993, DIAGRAMA CAUSA - EFECTO (Diagrama de pescado) Las "5 M's" MÉTODO, KAOURU ISHIKAWA Padre de la calidad total (1915 - 1989) Fotografía, CÍRCULO DE CALIDAD Uso de 7 herramientas principales HOJA DE VERIFICACIÓN