WARNING:
JavaScript is turned OFF. None of the links on this concept map will
work until it is reactivated.
If you need help turning JavaScript On, click here.
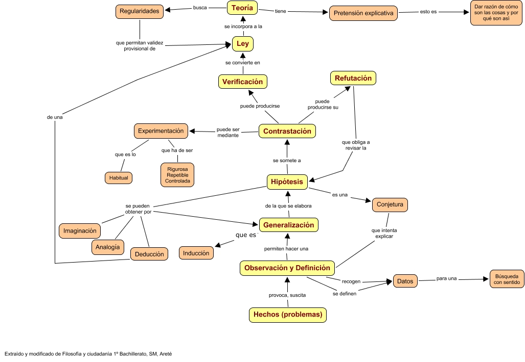
Este Cmap, tiene información relacionada con: metodocientificosm, Observación y Definición se definen Datos, Datos para una Búsqueda con sentido, Pretensión explicativa esto es Dar razón de cómo son las cosas y por qué son así, Experimentación que ha de ser Rigurosa Repetible Controlada, Generalización de la que se elabora Hipótesis, Hechos (problemas) provoca, suscita Observación y Definición, Regularidades que permitan validez provisional de Ley, Refutación que obliga a revisar la Hipótesis, Ley se incorpora a la Teoría, Experimentación que es lo Habitual, Hipótesis se pueden obtener por Deducción, Hipótesis es una Conjetura, Verificación se convierte en Ley, Teoría tiene Pretensión explicativa, Deducción de una Ley, Hipótesis se somete a Contrastación, Teoría busca Regularidades, Hipótesis se pueden obtener por Generalización, Contrastación puede producirse Verificación, Contrastación puede ser mediante Experimentación