WARNING:
JavaScript is turned OFF. None of the links on this concept map will
work until it is reactivated.
If you need help turning JavaScript On, click here.
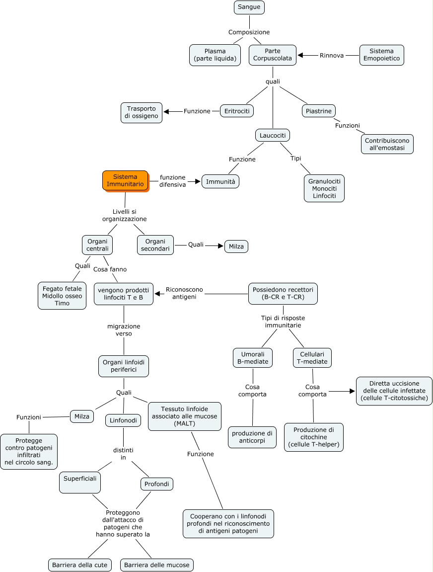
Questa Cmap, creata con IHMC CmapTools, contiene informazioni relative a: Sistema immunitario, Laucociti Funzione Immunità, Organi linfoidi periferici Quali Linfonodi, Sistema Immunitario Livelli si organizzazione Organi centrali, Organi linfoidi periferici Quali Tessuto linfoide associato alle mucose (MALT), Piastrine Funzioni Contribuiscono all'emostasi, Sistema Emopoietico Rinnova Parte Corpuscolata, Superficiali Proteggono dall'attacco di patogeni che hanno superato la Barriera della cute, Profondi Proteggono dall'attacco di patogeni che hanno superato la Barriera della cute, Superficiali Proteggono dall'attacco di patogeni che hanno superato la Barriera delle mucose, Organi linfoidi periferici Quali Milza, Organi secondari Quali Milza, Sangue Composizione Plasma (parte liquida), Sistema Immunitario funzione difensiva Immunità, Cellulari T-mediate Cosa comporta Produzione di citochine (cellule T-helper), Possiedono recettori (B-CR e T-CR) Tipi di risposte immunitarie Cellulari T-mediate, Sistema Immunitario Livelli si organizzazione Organi secondari, Cellulari T-mediate Cosa comporta Diretta uccisione delle cellule infettate (cellule T-citotossiche), vengono prodotti linfociti T e B migrazione verso Organi linfoidi periferici, Linfonodi distinti in Superficiali, Milza Funzioni Protegge contro patogeni infiltrati nel circolo sang.