WARNING:
JavaScript is turned OFF. None of the links on this concept map will
work until it is reactivated.
If you need help turning JavaScript On, click here.
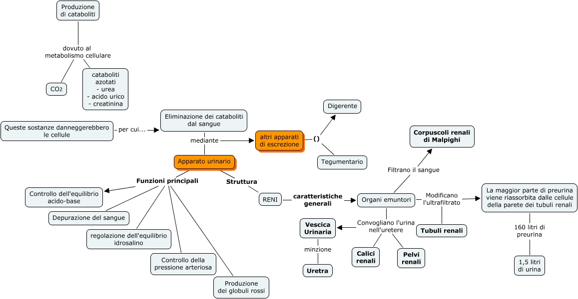
Questa Cmap, creata con IHMC CmapTools, contiene informazioni relative a: Apparato urinario, Apparato urinario Funzioni principali Depurazione del sangue, Produzione di cataboliti dovuto al metabolismo cellulare cataboliti azotati - urea - acido urico - creatinina, altri apparati di escrezione () Tegumentario, RENI caratteristiche generali Organi emuntori, Apparato urinario Funzioni principali Controllo della pressione arteriosa, La maggior parte di preurina viene riassorbita dalle cellule della parete dei tubuli renali 160 litri di preurina 1,5 litri di urina, Eliminazione dei cataboliti dal sangue mediante altri apparati di escrezione, Organi emuntori Modificano l'ultrafiltrato Tubuli renali, Organi emuntori Convogliano l'urina nell'uretere Pelvi renali, Eliminazione dei cataboliti dal sangue mediante Apparato urinario, Apparato urinario Struttura RENI, Organi emuntori Convogliano l'urina nell'uretere Calici renali, altri apparati di escrezione () Digerente, Apparato urinario Funzioni principali regolazione dell'equilibrio idrosalino, Vescica Urinaria minzione Uretra, Apparato urinario Funzioni principali Produzione dei globuli rossi, Produzione di cataboliti dovuto al metabolismo cellulare CO2, Apparato urinario Funzioni principali Controllo dell'equilibrio acido-base, Organi emuntori Modificano l'ultrafiltrato La maggior parte di preurina viene riassorbita dalle cellule della parete dei tubuli renali, Queste sostanze danneggerebbero le cellule per cui... Eliminazione dei cataboliti dal sangue