WARNING:
JavaScript is turned OFF. None of the links on this concept map will
work until it is reactivated.
If you need help turning JavaScript On, click here.
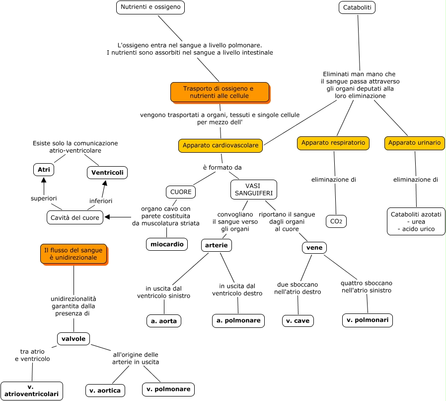
Questa Cmap, creata con IHMC CmapTools, contiene informazioni relative a: Apparato cardiovascolare, CUORE organo cavo con parete costituita da muscolatura striata miocardio, valvole all'origine delle arterie in uscita v. polmonare, vene due sboccano nell'atrio destro v. cave, Atri Esiste solo la comunicazione atrio-ventricolare Ventricoli, valvole tra atrio e ventricolo v. atrioventricolari, vene quattro sboccano nell'atrio sinistro v. polmonari, Cataboliti Eliminati man mano che il sangue passa attraverso gli organi deputati alla loro eliminazione Apparato cardiovascolare, VASI SANGUIFERI riportano il sangue dagli organi al cuore vene, Cataboliti Eliminati man mano che il sangue passa attraverso gli organi deputati alla loro eliminazione Apparato urinario, Cataboliti Eliminati man mano che il sangue passa attraverso gli organi deputati alla loro eliminazione Apparato respiratorio, Cavità del cuore inferiori Ventricoli, Apparato respiratorio eliminazione di CO2, Trasporto di ossigeno e nutrienti alle cellule vengono trasportati a organi, tessuti e singole cellule per mezzo dell' Apparato cardiovascolare, Cavità del cuore superiori Atri, Apparato cardiovascolare è formato da VASI SANGUIFERI, Il flusso del sangue è unidirezionale unidirezionalità garantita dalla presenza di valvole, arterie in uscita dal ventricolo destro a. polmonare, Apparato cardiovascolare è formato da CUORE, Nutrienti e ossigeno L'ossigeno entra nel sangue a livello polmonare. I nutrienti sono assorbiti nel sangue a livello intestinale Trasporto di ossigeno e nutrienti alle cellule, arterie in uscita dal ventricolo sinistro a. aorta