WARNING:
JavaScript is turned OFF. None of the links on this concept map will
work until it is reactivated.
If you need help turning JavaScript On, click here.
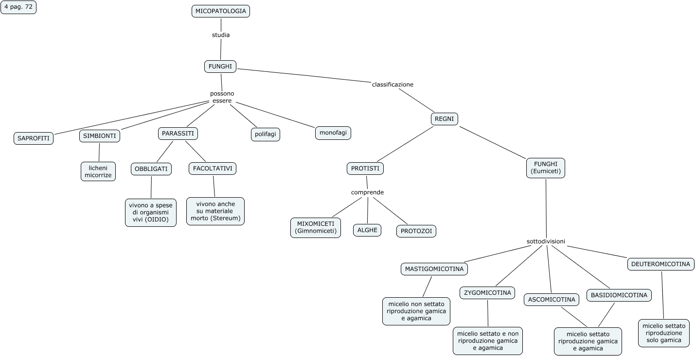
Questa Cmap, creata con IHMC CmapTools, contiene informazioni relative a: 72 Micopatologia, DEUTEROMICOTINA sottodivisioni ASCOMICOTINA, PARASSITI OBBLIGATI, MASTIGOMICOTINA sottodivisioni ASCOMICOTINA, MASTIGOMICOTINA sottodivisioni BASIDIOMICOTINA, MASTIGOMICOTINA sottodivisioni ZYGOMICOTINA, FUNGHI classificazione REGNI, MICOPATOLOGIA studia FUNGHI, FUNGHI (Eumiceti) sottodivisioni ASCOMICOTINA, MASTIGOMICOTINA micelio non settato riproduzione gamica e agamica, BASIDIOMICOTINA micelio settato riproduzione gamica e agamica, REGNI FUNGHI (Eumiceti), DEUTEROMICOTINA micelio settato riproduzione solo gamica, ASCOMICOTINA micelio settato riproduzione gamica e agamica, SIMBIONTI licheni micorrize, FUNGHI possono essere SAPROFITI, FUNGHI possono essere SIMBIONTI, PARASSITI FACOLTATIVI, DEUTEROMICOTINA sottodivisioni BASIDIOMICOTINA, FUNGHI possono essere monofagi, FUNGHI possono essere polifagi