WARNING:
JavaScript is turned OFF. None of the links on this concept map will
work until it is reactivated.
If you need help turning JavaScript On, click here.
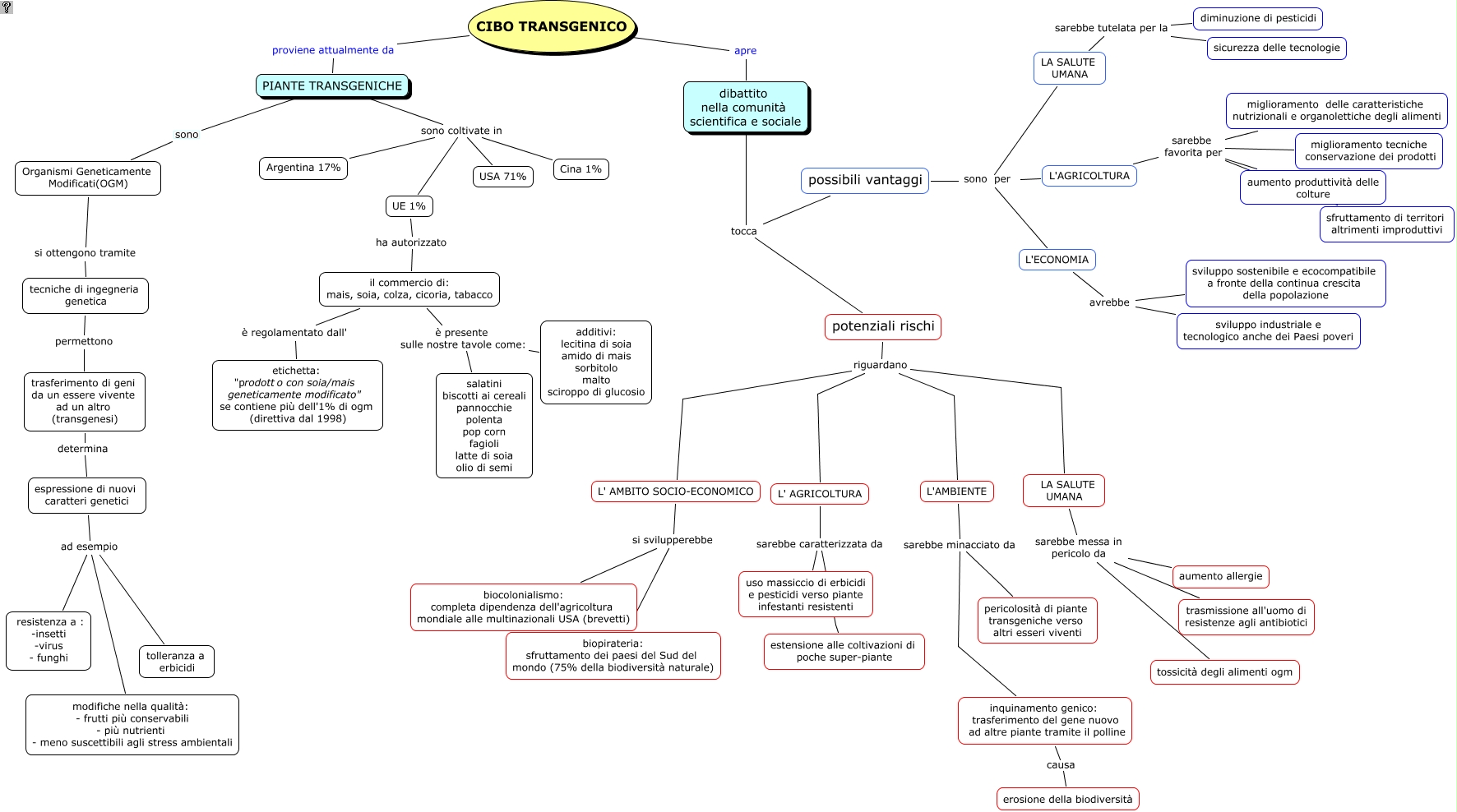
Questa Cmap, creata con IHMC CmapTools, contiene informazioni relative a: Cibo del futuro, possibili vantaggi sono per LA SALUTE UMANA, L'AMBIENTE sarebbe minacciato da pericolosità di piante transgeniche verso altri esseri viventi, dibattito nella comunità scientifica e sociale tocca potenziali rischi, trasferimento di geni da un essere vivente ad un altro (transgenesi) determina espressione di nuovi caratteri genetici, L'ECONOMIA avrebbe sviluppo industriale e tecnologico anche dei Paesi poveri, CIBO TRANSGENICO apre dibattito nella comunità scientifica e sociale, inquinamento genico: trasferimento del gene nuovo ad altre piante tramite il polline causa erosione della biodiversità, L'AGRICOLTURA sarebbe favorita per aumento produttività delle colture, LA SALUTE UMANA sarebbe messa in pericolo da trasmissione all'uomo di resistenze agli antibiotici, il commercio di: mais, soia, colza, cicoria, tabacco è presente sulle nostre tavole come: salatini biscotti ai cereali pannocchie polenta pop corn fagioli latte di soia olio di semi, potenziali rischi riguardano L'AMBIENTE, potenziali rischi riguardano LA SALUTE UMANA, espressione di nuovi caratteri genetici ad esempio resistenza a : -insetti -virus - funghi, potenziali rischi riguardano L' AMBITO SOCIO-ECONOMICO, L'ECONOMIA avrebbe sviluppo sostenibile e ecocompatibile a fronte della continua crescita della popolazione, il commercio di: mais, soia, colza, cicoria, tabacco è presente sulle nostre tavole come: additivi: lecitina di soia amido di mais sorbitolo malto sciroppo di glucosio, L'AGRICOLTURA sarebbe favorita per miglioramento delle caratteristiche nutrizionali e organolettiche degli alimenti, possibili vantaggi sono per L'AGRICOLTURA, L' AMBITO SOCIO-ECONOMICO si svilupperebbe biocolonialismo: completa dipendenza dell'agricoltura mondiale alle multinazionali USA (brevetti), espressione di nuovi caratteri genetici ad esempio modifiche nella qualità: - frutti più conservabili - più nutrienti - meno suscettibili agli stress ambientali