WARNING:
JavaScript is turned OFF. None of the links on this concept map will
work until it is reactivated.
If you need help turning JavaScript On, click here.
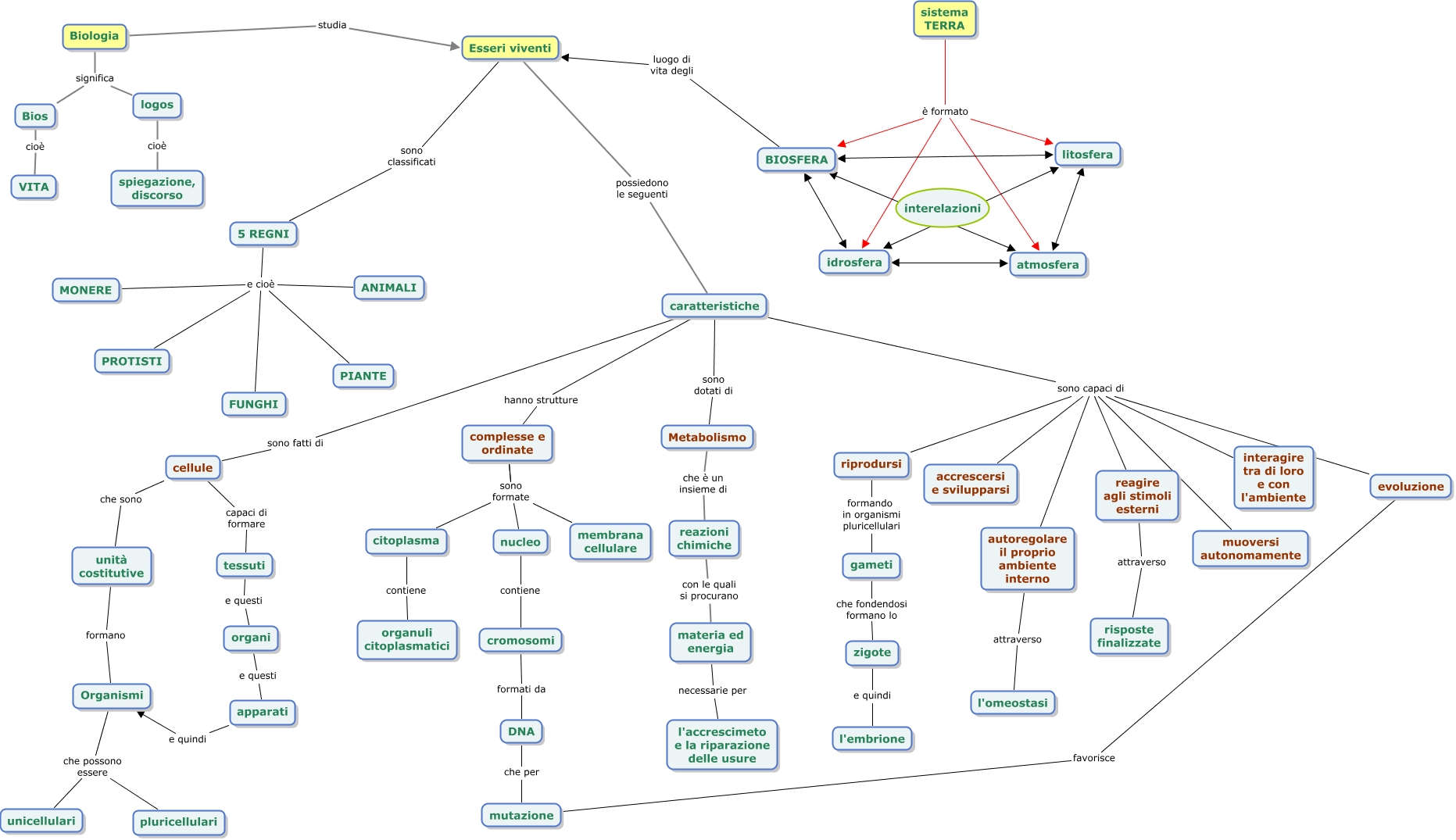
Questa Cmap, creata con IHMC CmapTools, contiene informazioni relative a: Caratteristiche dei viventi, Organismi che possono essere pluricellulari, 5 REGNI e cioè FUNGHI, nucleo contiene cromosomi, caratteristiche sono capaci di autoregolare il proprio ambiente interno, BIOSFERA luogo di vita degli Esseri viventi, caratteristiche sono capaci di muoversi autonomamente, complesse e ordinate sono formate membrana cellulare, caratteristiche sono capaci di evoluzione, 5 REGNI e cioè PROTISTI, idrosfera litosfera, cromosomi formati da DNA, caratteristiche sono capaci di riprodursi, Organismi che possono essere unicellulari, caratteristiche sono capaci di accrescersi e svilupparsi, 5 REGNI e cioè MONERE, organi e questi apparati, Esseri viventi possiedono le seguenti caratteristiche, unità costitutive formano Organismi, autoregolare il proprio ambiente interno attraverso l'omeostasi, sistema TERRA è formato atmosfera