WARNING:
JavaScript is turned OFF. None of the links on this concept map will
work until it is reactivated.
If you need help turning JavaScript On, click here.
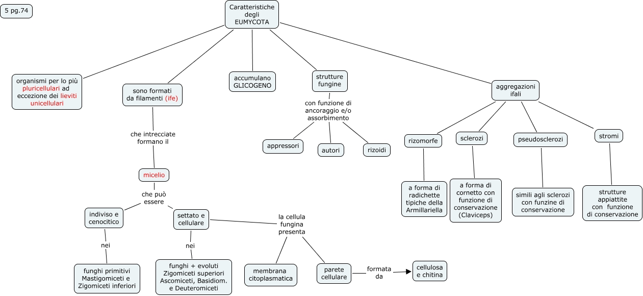
Questa Cmap, creata con IHMC CmapTools, contiene informazioni relative a: 74 Eumiceti, micelio che può essere indiviso e cenocitico, strutture fungine con funzione di ancoraggio e/o assorbimento appressori, parete cellulare formata da cellulosa e chitina, indiviso e cenocitico nei funghi primitivi Mastigomiceti e Zigomiceti inferiori, rizomorfe a forma di radichette tipiche della Armillariella, aggregazioni ifali rizomorfe, Caratteristiche degli EUMYCOTA organismi per lo più pluricellulari ad eccezione dei lieviti unicellulari, aggregazioni ifali sclerozi, Caratteristiche degli EUMYCOTA strutture fungine, aggregazioni ifali Caratteristiche degli EUMYCOTA, stromi strutture appiattite con funzione di conservazione, micelio che può essere settato e cellulare, sclerozi a forma di cornetto con funzione di conservazione (Claviceps), settato e cellulare nei funghi + evoluti Zigomiceti superiori Ascomiceti, Basidiom. e Deuteromiceti, aggregazioni ifali pseudosclerozi, Caratteristiche degli EUMYCOTA accumulano GLICOGENO, strutture fungine con funzione di ancoraggio e/o assorbimento autori, settato e cellulare la cellula fungina presenta parete cellulare, Caratteristiche degli EUMYCOTA sono formati da filamenti (ife), sono formati da filamenti (ife) che intrecciate formano il micelio