WARNING:
JavaScript is turned OFF. None of the links on this concept map will
work until it is reactivated.
If you need help turning JavaScript On, click here.
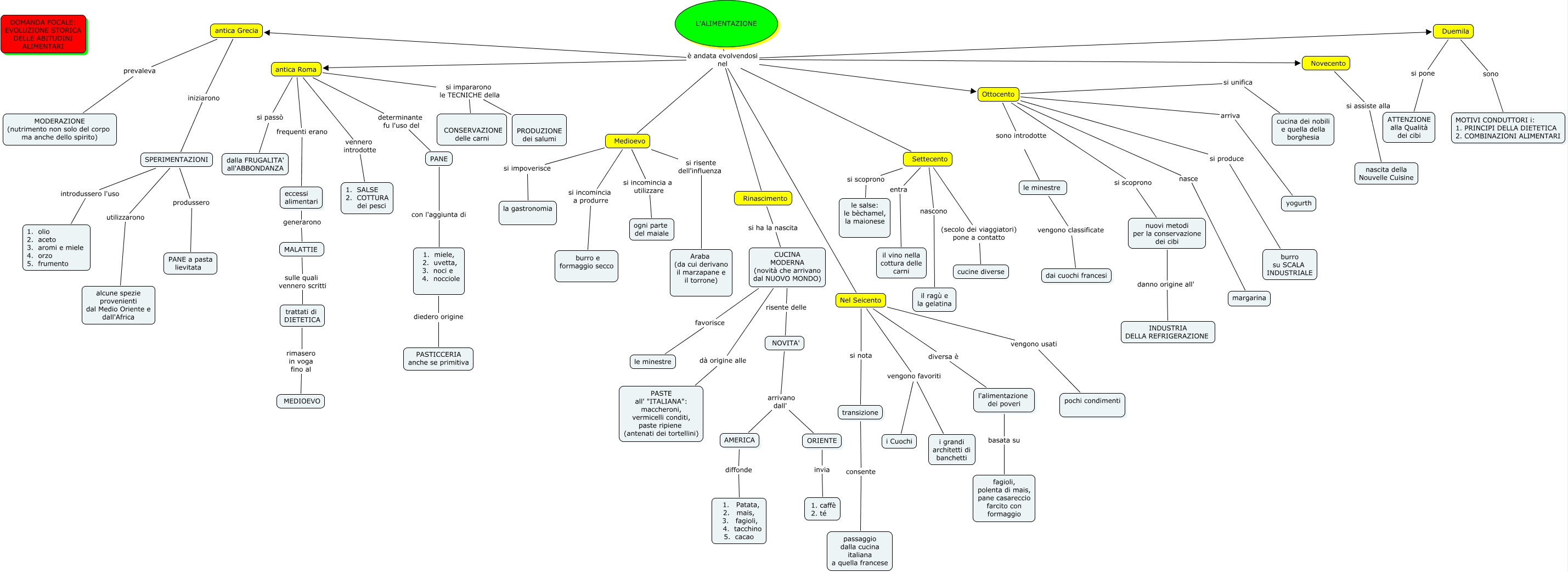
Questa Cmap, creata con IHMC CmapTools, contiene informazioni relative a: Storia dell'alimentazione revisionata, L'ALIMENTAZIONE è andata evolvendosi nel Duemila, L'ALIMENTAZIONE è andata evolvendosi nel antica Roma, L'ALIMENTAZIONE è andata evolvendosi nel Nel Seicento, Ottocento si unifica cucina dei nobili e quella della borghesia, PANE con l'aggiunta di 1. miele, 2. uvetta, 3. noci e 4. nocciole, Nel Seicento vengono usati pochi condimenti, Settecento (secolo dei viaggiatori) pone a contatto cucine diverse, Duemila si pone ATTENZIONE alla Qualità dei cibi, ORIENTE invia 1. caffè 2. té, antica Roma si impararono le TECNICHE della CONSERVAZIONE delle carni, L'ALIMENTAZIONE è andata evolvendosi nel Novecento, Nel Seicento vengono favoriti i grandi architetti di banchetti, L'ALIMENTAZIONE è andata evolvendosi nel Rinascimento, CUCINA MODERNA (novità che arrivano dal NUOVO MONDO) favorisce le minestre, antica Grecia prevaleva MODERAZIONE (nutrimento non solo del corpo ma anche dello spirito), le minestre vengono classificate dai cuochi francesi, antica Roma si passò dalla FRUGALITA' all'ABBONDANZA, eccessi alimentari generarono MALATTIE, 1. miele, 2. uvetta, 3. noci e 4. nocciole diedero origine PASTICCERIA anche se primitiva, Nel Seicento diversa è l'alimentazione dei poveri