WARNING:
JavaScript is turned OFF. None of the links on this concept map will
work until it is reactivated.
If you need help turning JavaScript On, click here.
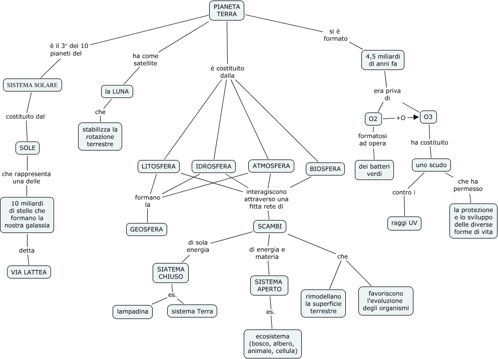
Questa Cmap, creata con IHMC CmapTools, contiene informazioni relative a: Il pianeta Terra, PIANETA TERRA si è formato 4,5 miliardi di anni fa, PIANETA TERRA è il 3° dei 10 pianeti del SISTEMA SOLARE, SCAMBI di energia e materia SISTEMA APERTO, O2 formatosi ad opera dei batteri verdi, SCAMBI che rimodellano la superficie terrestre, SISTEMA APERTO es. ecosistema (bosco, albero, animale, cellula), 4,5 miliardi di anni fa era priva di O2, BIOSFERA interagiscono attraverso una fitta rete di SCAMBI, la LUNA che stabilizza la rotazione terrestre, PIANETA TERRA è costituito dalla BIOSFERA, uno scudo contro i raggi UV, GEOSFERA formano la ATMOSFERA, O2 +O O3, 10 miliardi di stelle che formano la nostra galassia detta VIA LATTEA, GEOSFERA formano la IDROSFERA, SCAMBI di sola energia SIATEMA CHIUSO, PIANETA TERRA è costituito dalla IDROSFERA, IDROSFERA interagiscono attraverso una fitta rete di SCAMBI, SCAMBI che favoriscono l'evoluzione degli organismi, 4,5 miliardi di anni fa era priva di O3