WARNING:
JavaScript is turned OFF. None of the links on this concept map will
work until it is reactivated.
If you need help turning JavaScript On, click here.
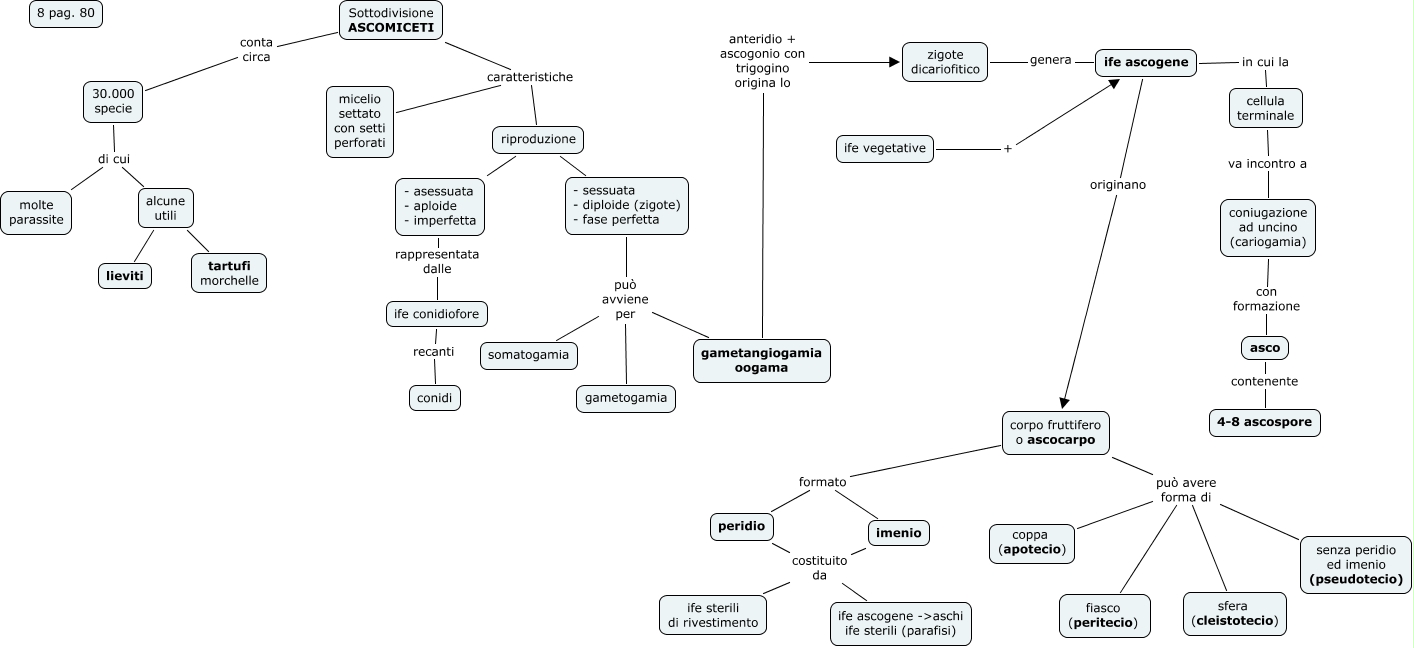
Questa Cmap, creata con IHMC CmapTools, contiene informazioni relative a: 80 Ascomiceti, asco contenente 4-8 ascospore, alcune utili tartufi morchelle, corpo fruttifero o ascocarpo può avere forma di sfera (cleistotecio), 30.000 specie di cui alcune utili, - asessuata - aploide - imperfetta rappresentata dalle ife conidiofore, Sottodivisione ASCOMICETI conta circa 30.000 specie, corpo fruttifero o ascocarpo formato peridio, corpo fruttifero o ascocarpo può avere forma di fiasco (peritecio), - sessuata - diploide (zigote) - fase perfetta può avviene per gametangiogamia oogama, ife sterili di rivestimento costituito da imenio, coniugazione ad uncino (cariogamia) con formazione asco, - sessuata - diploide (zigote) - fase perfetta può avviene per somatogamia, corpo fruttifero o ascocarpo può avere forma di senza peridio ed imenio (pseudotecio), riproduzione - sessuata - diploide (zigote) - fase perfetta, corpo fruttifero o ascocarpo può avere forma di coppa (apotecio), corpo fruttifero o ascocarpo formato imenio, zigote dicariofitico genera ife ascogene, ife vegetative + ife ascogene, ife sterili di rivestimento costituito da peridio, ife conidiofore recanti conidi