WARNING:
JavaScript is turned OFF. None of the links on this concept map will
work until it is reactivated.
If you need help turning JavaScript On, click here.
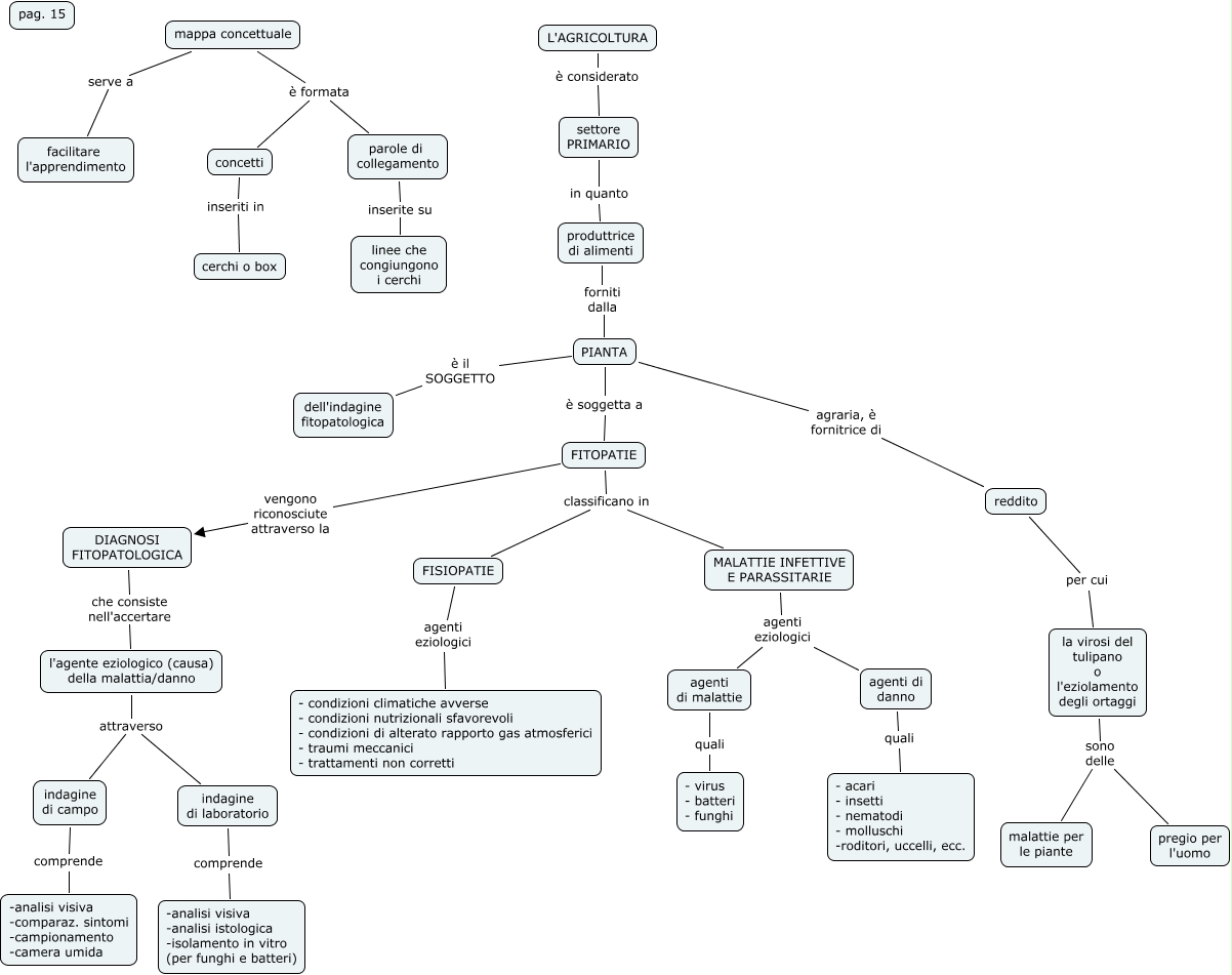
Questa Cmap, creata con IHMC CmapTools, contiene informazioni relative a: 14 Introduzione fitopatologia, DIAGNOSI FITOPATOLOGICA che consiste nell'accertare l'agente eziologico (causa) della malattia/danno, MALATTIE INFETTIVE E PARASSITARIE agenti eziologici agenti di malattie, FITOPATIE classificano in FISIOPATIE, FITOPATIE classificano in MALATTIE INFETTIVE E PARASSITARIE, l'agente eziologico (causa) della malattia/danno attraverso indagine di campo, L'AGRICOLTURA è considerato settore PRIMARIO, indagine di laboratorio comprende -analisi visiva -analisi istologica -isolamento in vitro (per funghi e batteri), agenti di danno quali - acari - insetti - nematodi - molluschi -roditori, uccelli, ecc., parole di collegamento inserite su linee che congiungono i cerchi, FITOPATIE vengono riconosciute attraverso la DIAGNOSI FITOPATOLOGICA, reddito per cui la virosi del tulipano o l'eziolamento degli ortaggi, l'agente eziologico (causa) della malattia/danno attraverso indagine di laboratorio, FISIOPATIE agenti eziologici - condizioni climatiche avverse - condizioni nutrizionali sfavorevoli - condizioni di alterato rapporto gas atmosferici - traumi meccanici - trattamenti non corretti, la virosi del tulipano o l'eziolamento degli ortaggi sono delle malattie per le piante, mappa concettuale serve a facilitare l'apprendimento, concetti inseriti in cerchi o box, mappa concettuale è formata parole di collegamento, PIANTA è il SOGGETTO dell'indagine fitopatologica, settore PRIMARIO in quanto produttrice di alimenti, indagine di campo comprende -analisi visiva -comparaz. sintomi -campionamento -camera umida