WARNING:
JavaScript is turned OFF. None of the links on this concept map will
work until it is reactivated.
If you need help turning JavaScript On, click here.
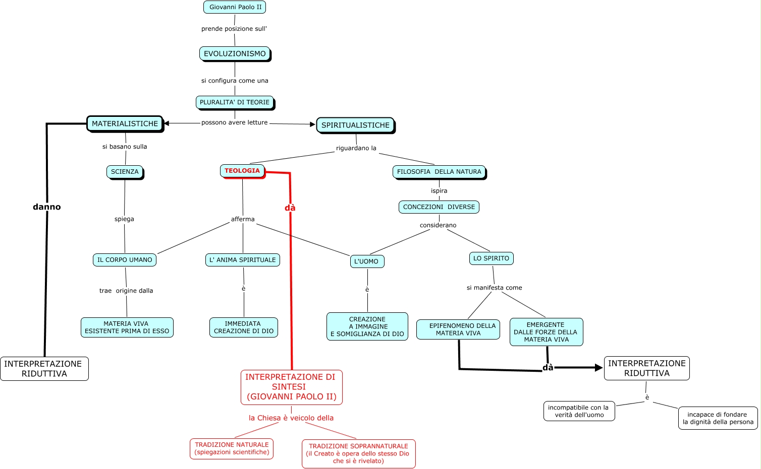
Questa Cmap, creata con IHMC CmapTools, contiene informazioni relative a: La Chiesa e l'evoluzionismo rev1_carloni, IL CORPO UMANO afferma L' ANIMA SPIRITUALE, PLURALITA' DI TEORIE possono avere letture MATERIALISTICHE, LO SPIRITO si manifesta come EPIFENOMENO DELLA MATERIA VIVA, LO SPIRITO si manifesta come EMERGENTE DALLE FORZE DELLA MATERIA VIVA, EVOLUZIONISMO si configura come una PLURALITA' DI TEORIE, INTERPRETAZIONE RIDUTTIVA è incompatibile con la verità dell'uomo, MATERIALISTICHE si basano sulla SCIENZA, IL CORPO UMANO trae origine dalla MATERIA VIVA ESISTENTE PRIMA DI ESSO, PLURALITA' DI TEORIE possono avere letture SPIRITUALISTICHE, Giovanni Paolo II prende posizione sull' EVOLUZIONISMO, IL CORPO UMANO afferma L'UOMO, L' ANIMA SPIRITUALE è IMMEDIATA CREAZIONE DI DIO, MATERIALISTICHE danno INTERPRETAZIONE RIDUTTIVA, TEOLOGIA dà INTERPRETAZIONE DI SINTESI (GIOVANNI PAOLO II), CONCEZIONI DIVERSE considerano L'UOMO, L'UOMO è CREAZIONE A IMMAGINE E SOMIGLIANZA DI DIO, INTERPRETAZIONE DI SINTESI (GIOVANNI PAOLO II) la Chiesa è veicolo della TRADIZIONE SOPRANNATURALE (il Creato è opera dello stesso Dio che si è rivelato), SPIRITUALISTICHE riguardano la TEOLOGIA, IL CORPO UMANO afferma TEOLOGIA, EPIFENOMENO DELLA MATERIA VIVA dà INTERPRETAZIONE RIDUTTIVA