WARNING:
JavaScript is turned OFF. None of the links on this concept map will
work until it is reactivated.
If you need help turning JavaScript On, click here.
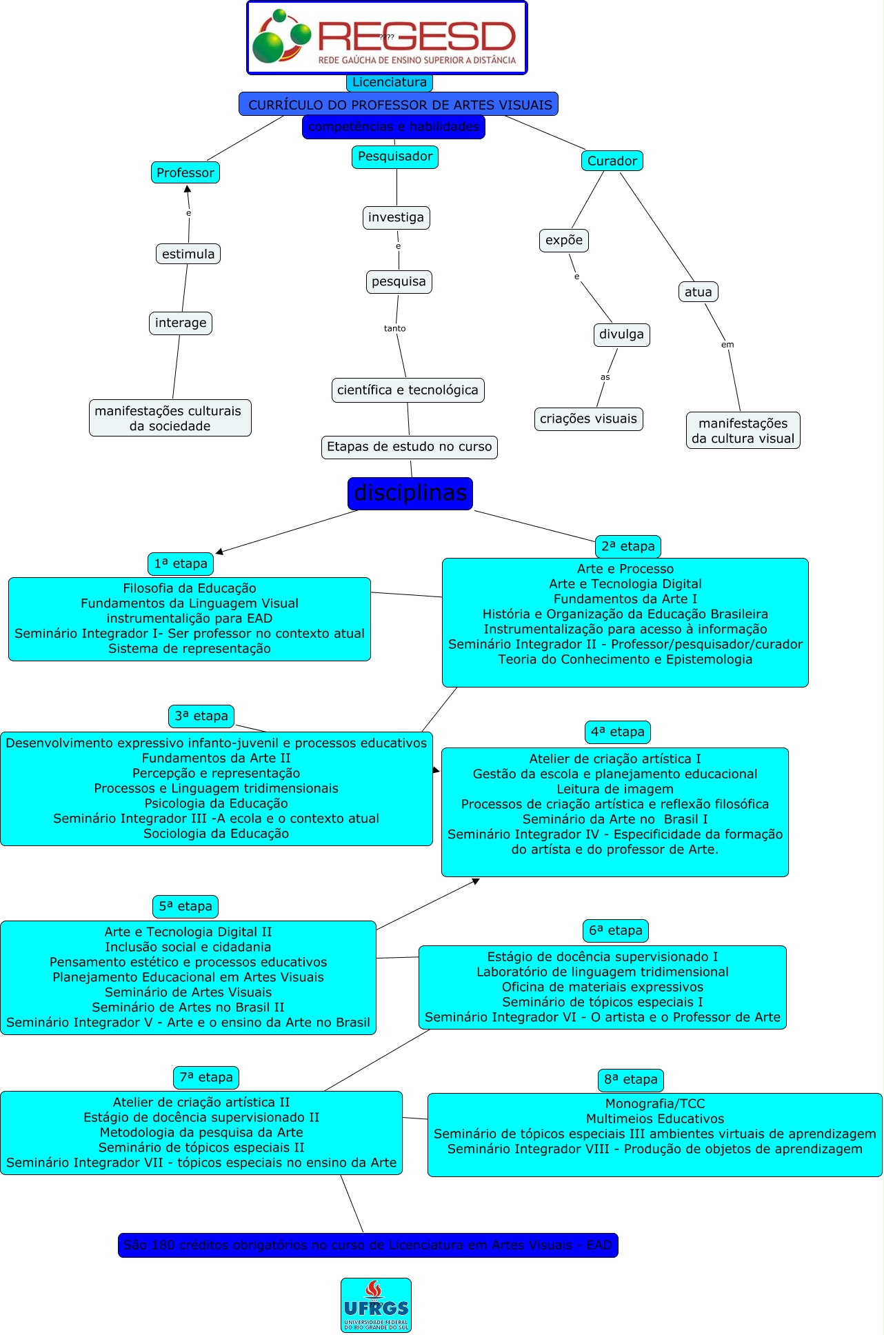
Esse mapa conceitual, produzido no IHMC CmapTools, tem a informação relacionada a: Currículo do Curso em Artes Visuais, Professor ???? competências e habilidades, Pesquisador ???? competências e habilidades, Etapas de estudo no curso são as 1ª etapa, ???? ???? Estágio de docência supervisionado I Laboratório de linguagem tridimensional Oficina de materiais expressivos Seminário de tópicos especiais I Seminário Integrador VI - O artista e o Professor de Arte, expõe ???? Curador, investiga e pesquisa, ???? ???? Arte e Tecnologia Digital II Inclusão social e cidadania Pensamento estético e processos educativos Planejamento Educacional em Artes Visuais Seminário de Artes Visuais Seminário de Artes no Brasil II Seminário Integrador V - Arte e o ensino da Arte no Brasil, estimula e Professor, ???? ???? São 180 créditos obrigatórios no curso de Licenciatura em Artes Visuais - EAD, ???? ???? Monografia/TCC Multimeios Educativos Seminário de tópicos especiais III ambientes virtuais de aprendizagem Seminário Integrador VIII - Produção de objetos de aprendizagem, Curador ???? atua, estimula ???? manifestações culturais da sociedade, Etapas de estudo no curso são as disciplinas, ???? ???? Arte e Processo Arte e Tecnologia Digital Fundamentos da Arte I História e Organização da Educação Brasileira Instrumentalização para acesso à informação Seminário Integrador II - Professor/pesquisador/curador Teoria do Conhecimento e Epistemologia, 3ª etapa ???? Atelier de criação artística I Gestão da escola e planejamento educacional Leitura de imagem Processos de criação artística e reflexão filosófica Seminário da Arte no Brasil I Seminário Integrador IV - Especificidade da formação do artísta e do professor de Arte., divulga as criações visuais, ???? ???? Atelier de criação artística I Gestão da escola e planejamento educacional Leitura de imagem Processos de criação artística e reflexão filosófica Seminário da Arte no Brasil I Seminário Integrador IV - Especificidade da formação do artísta e do professor de Arte., Etapas de estudo no curso ???? científica e tecnológica, Curador ???? competências e habilidades, disciplinas na 2ª etapa