WARNING:
JavaScript is turned OFF. None of the links on this concept map will
work until it is reactivated.
If you need help turning JavaScript On, click here.
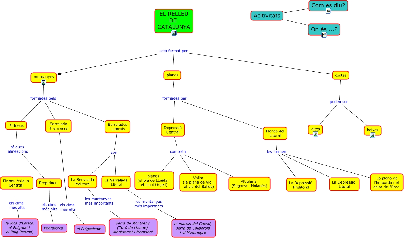
Este Cmap, tiene información relacionada con: relleucatalunya, Planes del Litoral les formen La Depressió Litoral, planes formades per Planes del Litoral, Depressió Central comprèn planes: (el pla de LLeida i el pla d'Urgell), Pirineu Axial o Centrtal els cims més alts (la Pica d'Estats, el Puigmal i el Puig Pedròs), costes poden ser baixes, muntanyes formades pels Serralades Litorals, Prepirineu els cims més alts Pedraforca, Serralades Litorals són La Serralada Litoral, planes formades per Depressió Central, Acitivitats Com es diu?, EL RELLEU DE CATALUNYA està format per muntanyes, costes poden ser altes, Depressió Central comprèn Valls: (la plana de Vic i el pla del Balles), La Serralada Litoral les muntanyes més importants el massís del Garraf, serra de Collserola i el Montnegre, La Serralada Prelitoral les muntanyes més importants Serra de Montseny (Turò de l'home) Montserrat i Montsant, Serralades Litorals són La Serralada Prelitoral, Acitivitats On és ...?, muntanyes formades pels Serralada Tranversal, muntanyes formades pels Pirineus, EL RELLEU DE CATALUNYA està format per planes