WARNING:
JavaScript is turned OFF. None of the links on this concept map will
work until it is reactivated.
If you need help turning JavaScript On, click here.
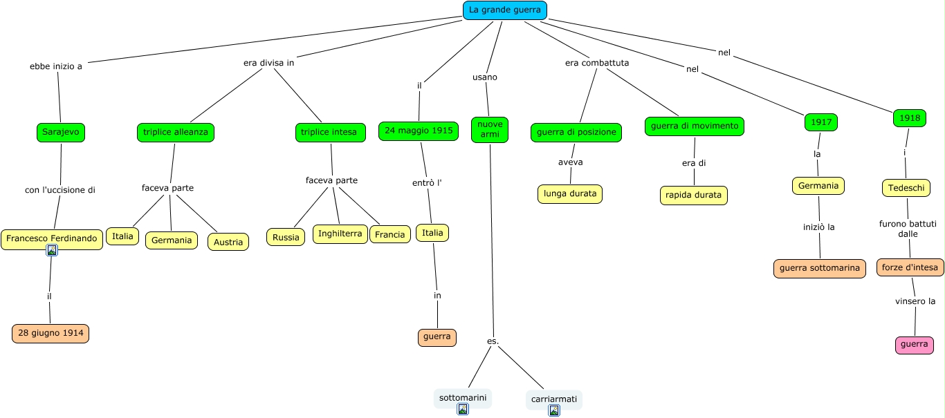
Questa Cmap, creata con IHMC CmapTools, contiene informazioni relative a: la grande guerra, La grande guerra nel 1917, La grande guerra era divisa in triplice alleanza, La grande guerra ebbe inizio a Sarajevo, forze d'intesa vinsero la guerra, 24 maggio 1915 entrò l' Italia, triplice alleanza faceva parte Italia, La grande guerra nel 1918, Sarajevo con l'uccisione di Francesco Ferdinando, guerra di posizione aveva lunga durata, triplice alleanza faceva parte Austria, triplice intesa faceva parte Inghilterra, La grande guerra era combattuta guerra di movimento, guerra di movimento era di rapida durata, La grande guerra il 24 maggio 1915, Germania iniziò la guerra sottomarina, triplice intesa faceva parte Russia, La grande guerra era combattuta guerra di posizione, La grande guerra usano nuove armi, nuove armi es. sottomarini, Tedeschi furono battuti dalle forze d'intesa