WARNING:
JavaScript is turned OFF. None of the links on this concept map will
work until it is reactivated.
If you need help turning JavaScript On, click here.
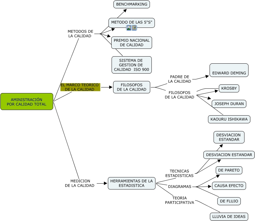
Este Cmap, tiene información relacionada con: mapa--mariana santiago, FILOSOFOS DE LA CALIDAD FILOSOFOS DE LA CALIDAD KAOURU ISHIKAWA, KROSBY FILOSOFOS DE LA CALIDAD JOSEPH DURAN, HERRAMIENTAS DE LA ESTADISTICA DIAGRAMAS DE FLUJO, KROSBY FILOSOFOS DE LA CALIDAD KAOURU ISHIKAWA, AMINISTRACIÓN POR CALIDAD TOTAL METODOS DE LA CALIDAD SISTEMA DE GESTION DE CALIDAD ISO 900, AMINISTRACIÓN POR CALIDAD TOTAL METODOS DE LA CALIDAD METODO DE LAS 5"S", HERRAMIENTAS DE LA ESTADISTICA DIAGRAMAS CAUSA EFECTO, AMINISTRACIÓN POR CALIDAD TOTAL METODOS DE LA CALIDAD PREMIO NACIONAL DE CALIDAD, HERRAMIENTAS DE LA ESTADISTICA TECNICAS ESTADISTICAS DESVIACION ESTANDAR, HERRAMIENTAS DE LA ESTADISTICA TEORIA PARTICIPATIVA LLUVIA DE IDEAS, FILOSOFOS DE LA CALIDAD PADRE DE LA CALIDAD EDWARD DEMING, AMINISTRACIÓN POR CALIDAD TOTAL METODOS DE LA CALIDAD BENCHMARKING, HERRAMIENTAS DE LA ESTADISTICA DIAGRAMAS DE PARETO, AMINISTRACIÓN POR CALIDAD TOTAL MEDICION DE LA CALIDAD HERRAMIENTAS DE LA ESTADISTICA, FILOSOFOS DE LA CALIDAD FILOSOFOS DE LA CALIDAD JOSEPH DURAN, AMINISTRACIÓN POR CALIDAD TOTAL EL MARCO TEORICO DE LA CALIDAD FILOSOFOS DE LA CALIDAD, FILOSOFOS DE LA CALIDAD FILOSOFOS DE LA CALIDAD KROSBY, HERRAMIENTAS DE LA ESTADISTICA TECNICAS ESTADISTICAS DESVIACION ESTANDAR