WARNING:
JavaScript is turned OFF. None of the links on this concept map will
work until it is reactivated.
If you need help turning JavaScript On, click here.
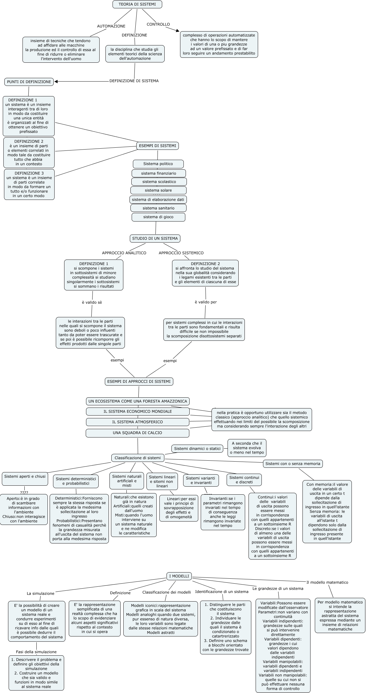
Questa Cmap, creata con IHMC CmapTools, contiene informazioni relative a: flocco&pasquarelli.cmap, Sistemi aperti e chiusi ???? Aperto:è in grado di scambiare informazioni con l'ambiente Chiuso:non interagisce con l'ambiente, Classificazione di sistemi ???? Sistemi aperti e chiusi, Classificazione di sistemi ???? Sistemi deterministici e probabilistici, IL SISTEMA ATMOSFERICO ???? nella pratica è opportuno utilizzare sia il metodo classico (approccio analitico) che quello sistemico effettuando nei limiti del possibile la scomposizione ma considerando sempre l'interazione degli altri, Sistemi naturali artificiali e misti ???? Naturali:che esistono già in natura Artificiali:quelli creati dall'uomo Misti:quando l'uomo interviene su un sistema naturale e ne modifica le caratteristiche, TEORIA DI SISTEMI DEFINIZIONE la disciplina che studia gli elementi teorici della scienza dell'automazione, I MODELLI Il modello matematico Per modello matematico si intende la rappresentazione astratta del sistema espressa mediante un insieme di relazioni matematiche, I MODELLI Classificazione dei modelli Modelli iconici:rappresentazione grafica in scala del sistema Modelli analoghi:quando due sistemi, pur essenso di natura diversa, le loro variabili sono legate dalle stesse relazioni matematiche Modelli astratti, ESEMPI DI SISTEMI ???? STUDIO DI UN SISTEMA, Sistemi con o senza memoria ???? Con memoria:il valore delle variabili di uscita in un certo t dipende dalla sollecitazione di ingresso in quell'istante Senza memoria: le variabili di uscita all'istante t dipendono solo dalla sollecitazione di ingresso presente in quell'istante, Classificazione di sistemi ???? Sistemi varianti e invarianti, Sistemi deterministici e probabilistici ???? Deterministici:Forniscono sempre la stessa risposta se è applicata la medesima sollecitazione al loro ingresso Probabilistici:Presentano fenomeni di casualità perchè la grandezza misurata all'uscita del sistema non porta alla medesima risposta, E' la possibilità di creare un modello di un sistema reale e condurre esperimenti su di esso al fine di ricavare info dalle quali è possibile dedurre il comportamento del sistema Fasi della simulazione 1. Descrivere il problema e definire gli obiettivi della simulazione 2. Costruire un modello che sia valido e funzioni in modo simile al sistema reale, Classificazione di sistemi ???? Sistemi dinamici o statici, DEFINIZIONE 1 si scompone i sistemi in sottosistemi di minore complessità si studiano singolarmente i sottosistemi si sommano i risultati è valido sè le interazioni tra le parti nelle quali si scompone il sistema sono deboli o poco influenti tanto da poter essere trascurate e se poi è possibile ricomporre gli effetti prodotti dalle singole parti, Classificazione di sistemi ???? Sistemi lineari e sitemi non lineari, I MODELLI La simulazione E' la possibilità di creare un modello di un sistema reale e condurre esperimenti su di esso al fine di ricavare info dalle quali è possibile dedurre il comportamento del sistema, DEFINIZIONE 1 un sistema è un insieme interagenti tra di loro in modo da costituire una unica entità è organizzati al fine di ottenere un obiettivo prefissato DEFINIZIONE 2 è un insieme di parti o elementi correlati in modo tale da costituire tutto che abbia in un contesto, IL SISTEMA ECONOMICO MONDIALE ???? nella pratica è opportuno utilizzare sia il metodo classico (approccio analitico) che quello sistemico effettuando nei limiti del possibile la scomposizione ma considerando sempre l'interazione degli altri, Sistemi continui e discreti ???? Continui:i valori delle variabili di uscita possono essere messi in corrispondenza con quelli appartenenti a un sottoinsieme R Discreto:se i valori di almeno una delle variabili di uscita possono essere messi in corrispondenza con quelli appartenenti a un sottoinsieme R