WARNING:
JavaScript is turned OFF. None of the links on this concept map will
work until it is reactivated.
If you need help turning JavaScript On, click here.
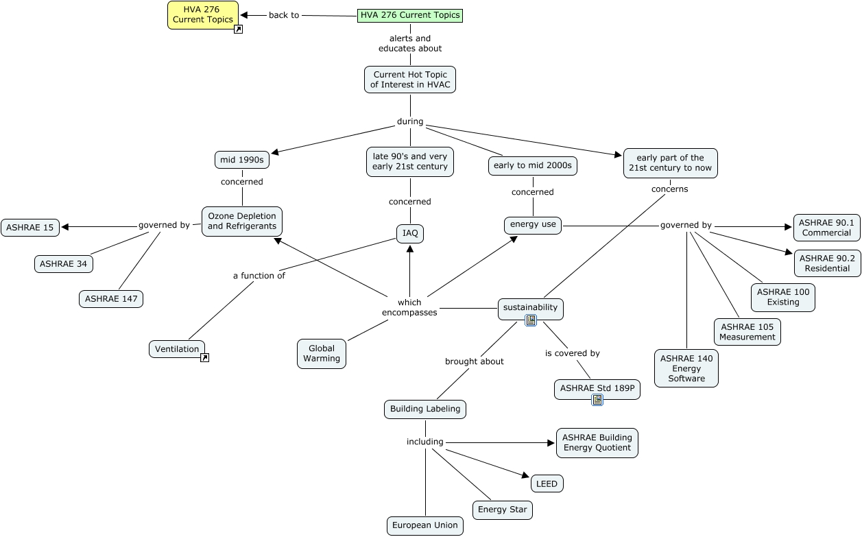
This Concept Map, created with IHMC CmapTools, has information related to: HVA276, sustainability which encompasses Ozone Depletion and Refrigerants, energy use governed by ASHRAE 140 Energy Software, early to mid 2000s concerned energy use, Building Labeling including Energy Star, energy use governed by ASHRAE 90.1 Commercial, HVA 276 Current Topics alerts and educates about Current Hot Topic of Interest in HVAC, Building Labeling including ASHRAE Building Energy Quotient, Current Hot Topic of Interest in HVAC during late 90's and very early 21st century, Current Hot Topic of Interest in HVAC during mid 1990s, sustainability which encompasses IAQ, early part of the 21st century to now concerns sustainability, sustainability which encompasses energy use, energy use governed by ASHRAE 90.2 Residential, energy use governed by ASHRAE 105 Measurement, sustainability is covered by ASHRAE Std 189P, HVA 276 Current Topics back to HVA 276 Current Topics, energy use governed by ASHRAE 100 Existing, Ozone Depletion and Refrigerants governed by ASHRAE 15, Current Hot Topic of Interest in HVAC during early part of the 21st century to now, mid 1990s concerned Ozone Depletion and Refrigerants