WARNING:
JavaScript is turned OFF. None of the links on this concept map will
work until it is reactivated.
If you need help turning JavaScript On, click here.
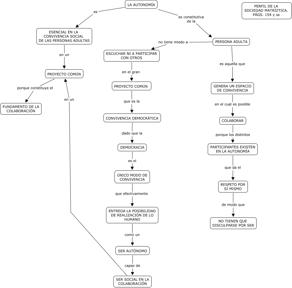
Este Cmap, tiene información relacionada con: AUTONOMÍA, PROYECTO COMÚN porque constituye el FUNDAMENTO DE LA COLABORACIÓN, LA AUTONOMÍA es constitutiva de la PERSONA ADULTA, PERSONA ADULTA no tiene miedo a ESCUCHAR NI A PARTICIPAR CON OTROS, ÚNICO MODO DE CONVIVENCIA que efectivamente ENTREGA LA POSIBILIDAD DE REALIZACIÓN DE LO HUMANO, RESPETO POR SÍ MISMO de modo que NO TIENEN QUE DISCULPARSE POR SER, LA AUTONOMÍA es ESENCIAL EN LA CONVIVENCIA SOCIAL DE LAS PERSONAS ADULTAS, CONVIVENCIA DEMOCRÁTICA dado que la DEMOCRACIA, PARTICIPANTES EXISTEN EN LA AUTONOMÍA que da el RESPETO POR SÍ MISMO, ESCUCHAR NI A PARTICIPAR CON OTROS en el gran PROYECTO COMÚN, SER SOCIAL EN LA COLABORACIÓN en un PROYECTO COMÚN, PROYECTO COMÚN que es la CONVIVENCIA DEMOCRÁTICA, ESENCIAL EN LA CONVIVENCIA SOCIAL DE LAS PERSONAS ADULTAS en un PROYECTO COMÚN, PERSONA ADULTA es aquella que GENERA UN ESPACIO DE CONVIVENCIA, GENERA UN ESPACIO DE CONVIVENCIA en el cual es posible COLABORAR, COLABORAR porque los distintos PARTICIPANTES EXISTEN EN LA AUTONOMÍA, ENTREGA LA POSIBILIDAD DE REALIZACIÓN DE LO HUMANO como un SER AUTÓNOMO, DEMOCRACIA es el ÚNICO MODO DE CONVIVENCIA, SER AUTÓNOMO capaz de SER SOCIAL EN LA COLABORACIÓN