Warning:
JavaScript is turned OFF. None of the links on this page will work until it is reactivated.
If you need help turning JavaScript On, click here.
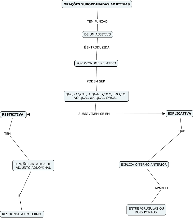
Esse mapa conceitual, produzido no IHMC CmapTools, tem a informação relacionada a: oRAÇÕES SUBORDINADAS ADJETIVAS, EXPLICATIVA QUE EXPLICA O TERMO ANTERIOR, EXPLICA O TERMO ANTERIOR APARECE ENTRE VÍRUGULAS OU DOIS PONTOS, ORAÇÕES SUBORDINADAS ADJETIVAS TEM FUNÇÃO DE UM ADJETIVO, DE UM ADJETIVO É INTRODUZIDA POR PRONOME RELATIVO, QUE, O QUAL, A QUAL, QUEM, EM QUE NO QUAL, NA QUAL, ONDE.. SUBDIVIDEM-SE EM RESTRITIVA, QUE, O QUAL, A QUAL, QUEM, EM QUE NO QUAL, NA QUAL, ONDE.. SUBDIVIDEM-SE EM EXPLICATIVA, POR PRONOME RELATIVO PODEM SER QUE, O QUAL, A QUAL, QUEM, EM QUE NO QUAL, NA QUAL, ONDE.., FUNÇÃO SINTATICA DE ADJUNTO ADNOMINAL E RESTRINGE A UM TERMO, RESTRITIVA TEM FUNÇÃO SINTATICA DE ADJUNTO ADNOMINAL