WARNING:
JavaScript is turned OFF. None of the links on this concept map will
work until it is reactivated.
If you need help turning JavaScript On, click here.
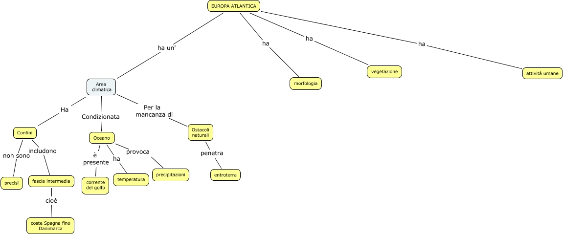
Questa Cmap, creata con IHMC CmapTools, contiene informazioni relative a: europaatlantica-04, Area climatica Condizionata Oceano, Area climatica Per la mancanza di Ostacoli naturali, Ostacoli naturali penetra entroterra, EUROPA ATLANTICA ha morfologia, fascia intermedia cioè coste Spagna fino Danimarca, Oceano è presente corrente del golfo, EUROPA ATLANTICA ha vegetazione, Area climatica Ha Confini, EUROPA ATLANTICA ha un' Area climatica, Confini non sono precisi, EUROPA ATLANTICA ha attività umane, Oceano ha temperatura, Oceano provoca precipitazioni, Confini includono fascia intermedia