WARNING:
JavaScript is turned OFF. None of the links on this concept map will
work until it is reactivated.
If you need help turning JavaScript On, click here.
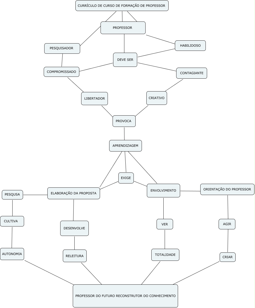
Esse mapa conceitual, produzido no IHMC CmapTools, tem a informação relacionada a: CURRÍCULO DE UM CURSO DE FORMAÇÃO DE PROFESSORES, PROVOCA ???? APRENDIZAGEM, PROFESSOR ???? ????, ELABORAÇÃO DA PROPOSTA ???? DESENVOLVE, CURRÍCULO DE CURSO DE FORMAÇÃO DE PROFESSOR ???? PROFESSOR, CRIATIVO ???? PROVOCA, ORIENTAÇÃO DO PROFESSOR ???? CRIAR, PROVOCA ???? APRENDIZAGEM, COMPROMISSADO ???? LIBERTADOR, ORIENTAÇÃO DO PROFESSOR ???? AGIR, PESQUSA ???? ELABORAÇÃO DA PROPOSTA, VER ???? TOTALIDADE, ENVOLVIMENTO ???? VER, LIBERTADOR ???? PROVOCA, EXIGE ???? ENVOLVIMENTO, RELEITURA ???? PROFESSOR DO FUTURO RECONSTRUTOR DO CONHECIMENTO, PESQUSA ???? CULTIVA, DEVE SER ???? COMPROMISSADO, DEVE SER ???? CONTAGIANTE, PROFESSOR ???? HABILIDOSO, PROVOCA ???? EXIGE