WARNING:
JavaScript is turned OFF. None of the links on this concept map will
work until it is reactivated.
If you need help turning JavaScript On, click here.
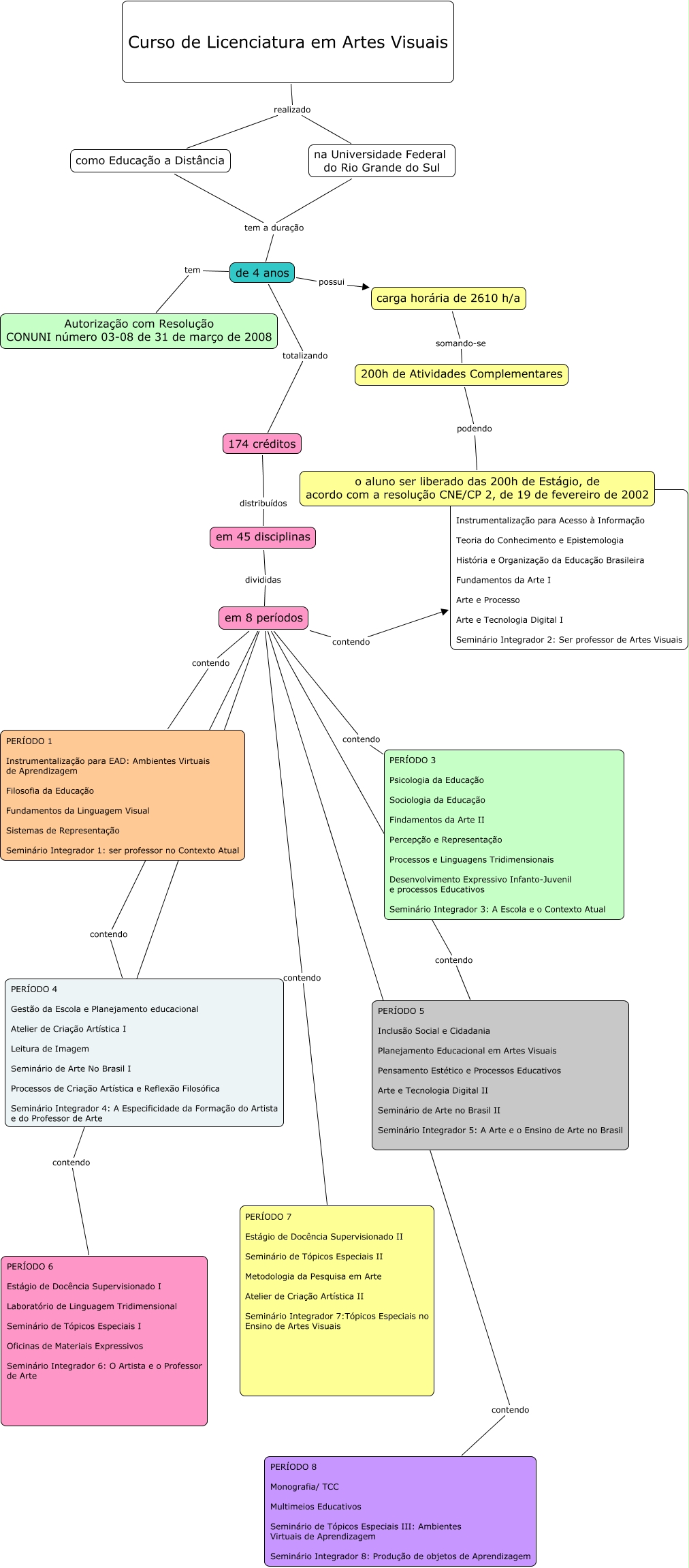
Esse mapa conceitual, produzido no IHMC CmapTools, tem a informação relacionada a: Currículo de Artes Visuais 1, Curso de Licenciatura em Artes Visuais realizado na Universidade Federal do Rio Grande do Sul, em 45 disciplinas divididas em 8 períodos, em 8 períodos contendo PERÍODO 4 Gestão da Escola e Planejamento educacional Atelier de Criação Artística I Leitura de Imagem Seminário de Arte No Brasil I Processos de Criação Artística e Reflexão Filosófica Seminário Integrador 4: A Especificidade da Formação do Artista e do Professor de Arte, 174 créditos distribuídos em 45 disciplinas, carga horária de 2610 h/a somando-se 200h de Atividades Complementares, em 8 períodos contendo PERÍODO 6 Estágio de Docência Supervisionado I Laboratório de Linguagem Tridimensional Seminário de Tópicos Especiais I Oficinas de Materiais Expressivos Seminário Integrador 6: O Artista e o Professor de Arte, Curso de Licenciatura em Artes Visuais realizado como Educação a Distância, em 8 períodos contendo PERÍODO 3 Psicologia da Educação Sociologia da Educação Findamentos da Arte II Percepção e Representação Processos e Linguagens Tridimensionais Desenvolvimento Expressivo Infanto-Juvenil e processos Educativos Seminário Integrador 3: A Escola e o Contexto Atual, de 4 anos tem Autorização com Resolução CONUNI número 03-08 de 31 de março de 2008, 200h de Atividades Complementares podendo o aluno ser liberado das 200h de Estágio, de acordo com a resolução CNE/CP 2, de 19 de fevereiro de 2002, na Universidade Federal do Rio Grande do Sul tem a duração de 4 anos, em 8 períodos contendo PERÍODO 1 Instrumentalização para EAD: Ambientes Virtuais de Aprendizagem Filosofia da Educação Fundamentos da Linguagem Visual Sistemas de Representação Seminário Integrador 1: ser professor no Contexto Atual, de 4 anos totalizando 174 créditos, em 8 períodos contendo PERÍODO 5 Inclusão Social e Cidadania Planejamento Educacional em Artes Visuais Pensamento Estético e Processos Educativos Arte e Tecnologia Digital II Seminário de Arte no Brasil II Seminário Integrador 5: A Arte e o Ensino de Arte no Brasil, em 8 períodos contendo PERÍODO 2 Instrumentalização para Acesso à Informação Teoria do Conhecimento e Epistemologia História e Organização da Educação Brasileira Fundamentos da Arte I Arte e Processo Arte e Tecnologia Digital I Seminário Integrador 2: Ser professor de Artes Visuais, de 4 anos possui carga horária de 2610 h/a, como Educação a Distância tem a duração de 4 anos, em 8 períodos contendo PERÍODO 7 Estágio de Docência Supervisionado II Seminário de Tópicos Especiais II Metodologia da Pesquisa em Arte Atelier de Criação Artística II Seminário Integrador 7:Tópicos Especiais no Ensino de Artes Visuais, em 8 períodos contendo PERÍODO 8 Monografia/ TCC Multimeios Educativos Seminário de Tópicos Especiais III: Ambientes Virtuais de Aprendizagem Seminário Integrador 8: Produção de objetos de Aprendizagem