WARNING:
JavaScript is turned OFF. None of the links on this concept map will
work until it is reactivated.
If you need help turning JavaScript On, click here.
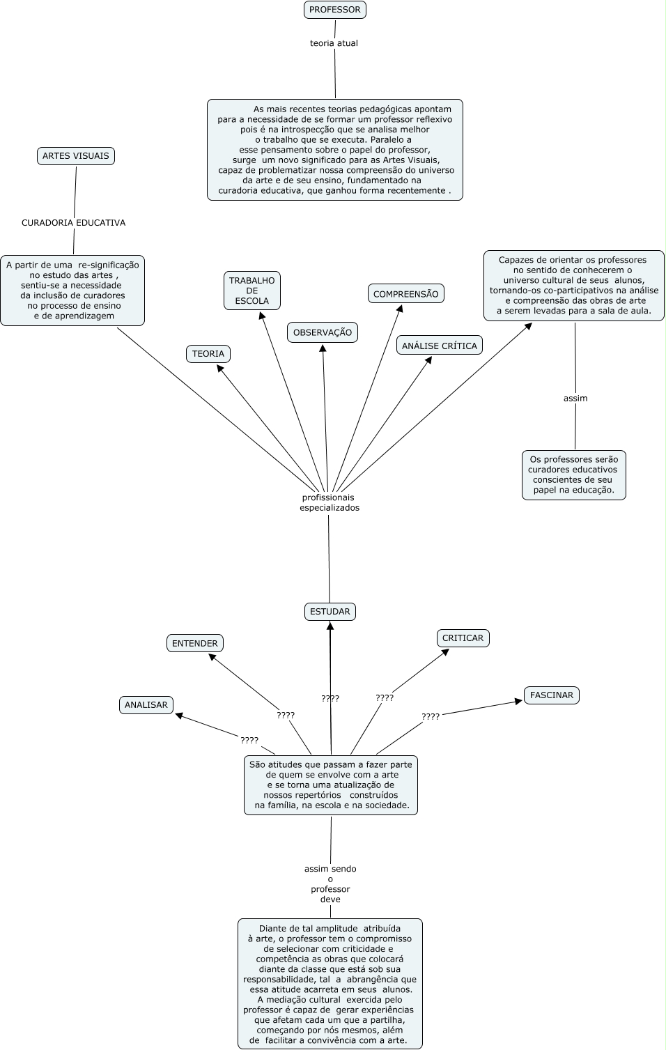
Esse mapa conceitual, produzido no IHMC CmapTools, tem a informação relacionada a: BIENAL, A partir de uma re-significação no estudo das artes , sentiu-se a necessidade da inclusão de curadores no processo de ensino e de aprendizagem profissionais especializados OBSERVAÇÃO, ARTES VISUAIS CURADORIA EDUCATIVA A partir de uma re-significação no estudo das artes , sentiu-se a necessidade da inclusão de curadores no processo de ensino e de aprendizagem, São atitudes que passam a fazer parte de quem se envolve com a arte e se torna uma atualização de nossos repertórios construídos na família, na escola e na sociedade. ???? ENTENDER, São atitudes que passam a fazer parte de quem se envolve com a arte e se torna uma atualização de nossos repertórios construídos na família, na escola e na sociedade. ???? CRITICAR, São atitudes que passam a fazer parte de quem se envolve com a arte e se torna uma atualização de nossos repertórios construídos na família, na escola e na sociedade. ???? ANALISAR, São atitudes que passam a fazer parte de quem se envolve com a arte e se torna uma atualização de nossos repertórios construídos na família, na escola e na sociedade. ???? FASCINAR, São atitudes que passam a fazer parte de quem se envolve com a arte e se torna uma atualização de nossos repertórios construídos na família, na escola e na sociedade. ???? ESTUDAR, A partir de uma re-significação no estudo das artes , sentiu-se a necessidade da inclusão de curadores no processo de ensino e de aprendizagem profissionais especializados TRABALHO DE ESCOLA, PROFESSOR teoria atual As mais recentes teorias pedagógicas apontam para a necessidade de se formar um professor reflexivo pois é na introspecção que se analisa melhor o trabalho que se executa. Paralelo a esse pensamento sobre o papel do professor, surge um novo significado para as Artes Visuais, capaz de problematizar nossa compreensão do universo da arte e de seu ensino, fundamentado na curadoria educativa, que ganhou forma recentemente ., Capazes de orientar os professores no sentido de conhecerem o universo cultural de seus alunos, tornando-os co-participativos na análise e compreensão das obras de arte a serem levadas para a sala de aula. assim Os professores serão curadores educativos conscientes de seu papel na educação., A partir de uma re-significação no estudo das artes , sentiu-se a necessidade da inclusão de curadores no processo de ensino e de aprendizagem profissionais especializados TEORIA, A partir de uma re-significação no estudo das artes , sentiu-se a necessidade da inclusão de curadores no processo de ensino e de aprendizagem profissionais especializados COMPREENSÃO, A partir de uma re-significação no estudo das artes , sentiu-se a necessidade da inclusão de curadores no processo de ensino e de aprendizagem profissionais especializados São atitudes que passam a fazer parte de quem se envolve com a arte e se torna uma atualização de nossos repertórios construídos na família, na escola e na sociedade., São atitudes que passam a fazer parte de quem se envolve com a arte e se torna uma atualização de nossos repertórios construídos na família, na escola e na sociedade. assim sendo o professor deve Diante de tal amplitude atribuída à arte, o professor tem o compromisso de selecionar com criticidade e competência as obras que colocará diante da classe que está sob sua responsabilidade, tal a abrangência que essa atitude acarreta em seus alunos. A mediação cultural exercida pelo professor é capaz de gerar experiências que afetam cada um que a partilha, começando por nós mesmos, além de facilitar a convivência com a arte., A partir de uma re-significação no estudo das artes , sentiu-se a necessidade da inclusão de curadores no processo de ensino e de aprendizagem profissionais especializados ANÁLISE CRÍTICA, A partir de uma re-significação no estudo das artes , sentiu-se a necessidade da inclusão de curadores no processo de ensino e de aprendizagem profissionais especializados Capazes de orientar os professores no sentido de conhecerem o universo cultural de seus alunos, tornando-os co-participativos na análise e compreensão das obras de arte a serem levadas para a sala de aula.