WARNING:
JavaScript is turned OFF. None of the links on this concept map will
work until it is reactivated.
If you need help turning JavaScript On, click here.
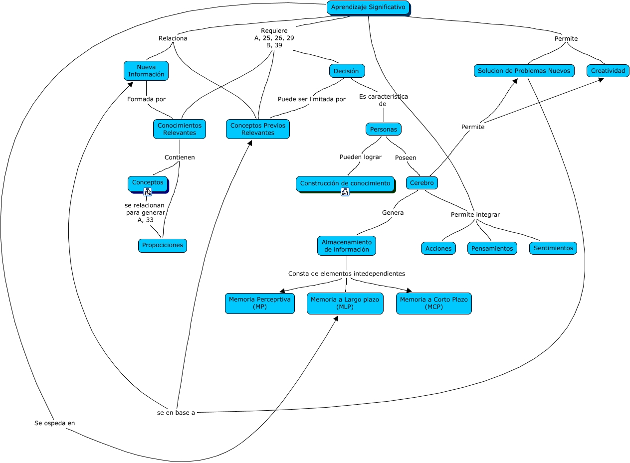
Este Cmap, tiene información relacionada con: Aprendizaje Significativo, Aprendizaje Significativo Permite integrar Pensamientos, Aprendizaje Significativo Permite integrar Sentimientos, Cerebro Genera Almacenamiento de información, Almacenamiento de información Consta de elementos intedependientes Memoria a Largo plazo (MLP), Aprendizaje Significativo Relaciona Conceptos Previos Relevantes, Decisión Es característica de Personas, Conceptos se relacionan para generar A, 33 Propociciones, Personas Poseen Cerebro, Personas Pueden lograr Construcción de conocimiento, Cerebro Permite Creatividad, Aprendizaje Significativo Se ospeda en Memoria a Largo plazo (MLP), Cerebro Permite integrar Sentimientos, Aprendizaje Significativo Permite integrar Acciones, Solucion de Problemas Nuevos se en base a Nueva Información, Aprendizaje Significativo Permite Solucion de Problemas Nuevos, Aprendizaje Significativo Relaciona Nueva Información, Almacenamiento de información Consta de elementos intedependientes Memoria Perceprtiva (MP), Aprendizaje Significativo Requiere A, 25, 26, 29 B, 39 Conocimientos Relevantes, Almacenamiento de información Consta de elementos intedependientes Memoria a Corto Plazo (MCP), Cerebro Permite Solucion de Problemas Nuevos