WARNING:
JavaScript is turned OFF. None of the links on this concept map will
work until it is reactivated.
If you need help turning JavaScript On, click here.
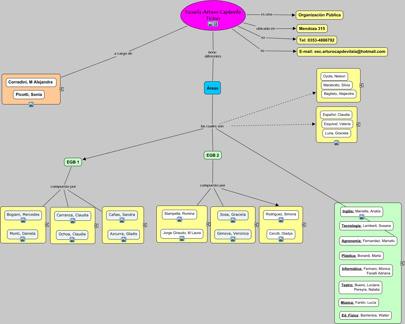
Este Cmap, tiene información relacionada con: Escuela Arturo Capdevila, Escuela Arturo Capdevila Ticino es una Organización Pública, EGB 1 compuesto por 3º, EGB 2 compuesto por Lengua, Escuela Arturo Capdevila Ticino ubicada en Mendoza 315, Escuela Arturo Capdevila Ticino tiene diferentes Áreas, EGB 2 compuesto por Cs. Naturales y Sociales, Áreas las cuales son Limpieza, EGB 2 compuesto por Matemática, Escuela Arturo Capdevila Ticino su Tel: 0353-4886792, Áreas las cuales son EGB 2, Áreas las cuales son EGB 1, Áreas las cuales son Agronomía: Fernandez, Marcelo, Escuela Arturo Capdevila Ticino su E-mail: esc.arturocapdevilala@hotmail.com, Áreas las cuales son Cocina, EGB 1 compuesto por 1º, Escuela Arturo Capdevila Ticino a cargo de Dirección, EGB 1 compuesto por 2º