WARNING:
JavaScript is turned OFF. None of the links on this concept map will
work until it is reactivated.
If you need help turning JavaScript On, click here.
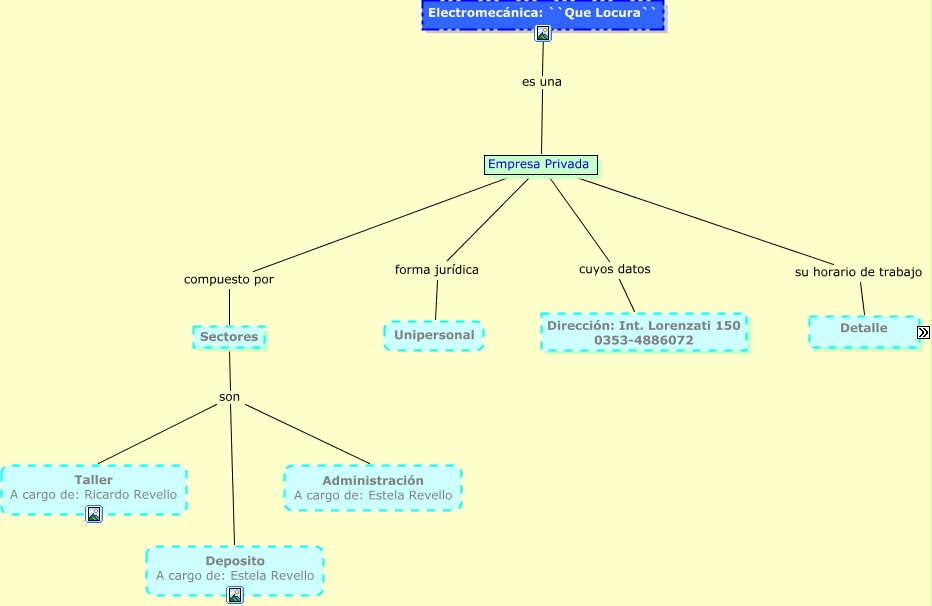
Este Cmap, tiene información relacionada con: Electromecanica Que locura, Electromecánica: ``Que Locura`` es una Empresa Privada, Empresa Privada cuyos datos Dirección: Int. Lorenzati 150 0353-4886072, Sectores son Taller A cargo de: Ricardo Revello, Sectores son Deposito A cargo de: Estela Revello, Sectores son Administración A cargo de: Estela Revello, Empresa Privada su horario de trabajo Detalle, Empresa Privada compuesto por Sectores, Empresa Privada forma jurídica Unipersonal