WARNING:
JavaScript is turned OFF. None of the links on this concept map will
work until it is reactivated.
If you need help turning JavaScript On, click here.
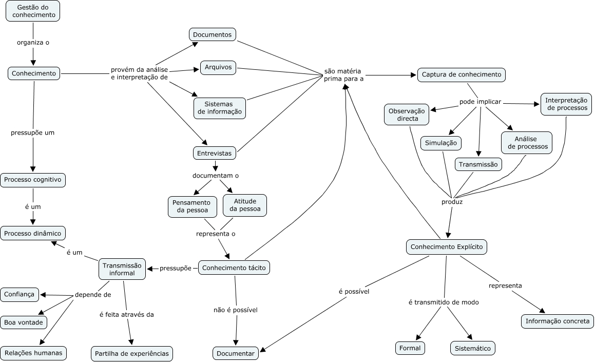
Esse mapa conceitual, produzido no IHMC CmapTools, tem a informação relacionada a: Gestão do Conhecimento - A captura do conhecimento entre profissionais 4.0, Atitude da pessoa representa o Conhecimento tácito, Captura de conhecimento pode implicar Observação directa, Simulação produz Conhecimento Explícito, Conhecimento provém da análise e interpretação de Documentos, Transmissão informal é feita através da Partilha de experiências, Entrevistas documentam o Atitude da pessoa, Gestão do conhecimento organiza o Conhecimento, Sistemas de informação são matéria prima para a Captura de conhecimento, Interpretação de processos produz Conhecimento Explícito, Conhecimento provém da análise e interpretação de Arquivos, Arquivos são matéria prima para a Captura de conhecimento, Conhecimento pressupõe um Processo cognitivo, Observação directa produz Conhecimento Explícito, Captura de conhecimento pode implicar Transmissão, Captura de conhecimento pode implicar Simulação, Conhecimento Explícito é possível Documentar, Conhecimento Explícito representa Informação concreta, Conhecimento Explícito é transmitido de modo Sistemático, Conhecimento tácito não é possível Documentar, Transmissão informal depende de Boa vontade