WARNING:
JavaScript is turned OFF. None of the links on this concept map will
work until it is reactivated.
If you need help turning JavaScript On, click here.
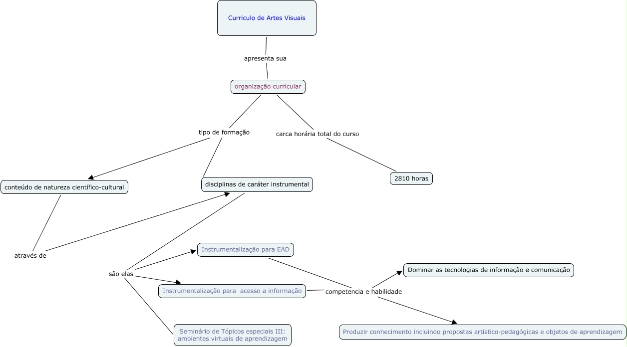
Esse mapa conceitual, produzido no IHMC CmapTools, tem a informação relacionada a: alda cmap 1, Instrumentalização para EAD competencia e habilidade Produzir conhecimento incluindo propostas artístico-pedagógicas e objetos de aprendizagem, organização curricular tipo de formação disciplinas de caráter instrumental, organização curricular carca horária total do curso 2810 horas, disciplinas de caráter instrumental são elas Instrumentalização para EAD, Instrumentalização para acesso a informação competencia e habilidade Dominar as tecnologias de informação e comunicação, Instrumentalização para EAD competencia e habilidade Dominar as tecnologias de informação e comunicação, Instrumentalização para acesso a informação competencia e habilidade Produzir conhecimento incluindo propostas artístico-pedagógicas e objetos de aprendizagem, Curriculo de Artes Visuais apresenta sua organização curricular, conteúdo de natureza científico-cultural através de disciplinas de caráter instrumental, disciplinas de caráter instrumental são elas Instrumentalização para acesso a informação, organização curricular tipo de formação conteúdo de natureza científico-cultural, disciplinas de caráter instrumental são elas Seminário de Tópicos especiais III: ambientes virtuais de aprendizagem