WARNING:
JavaScript is turned OFF. None of the links on this concept map will
work until it is reactivated.
If you need help turning JavaScript On, click here.
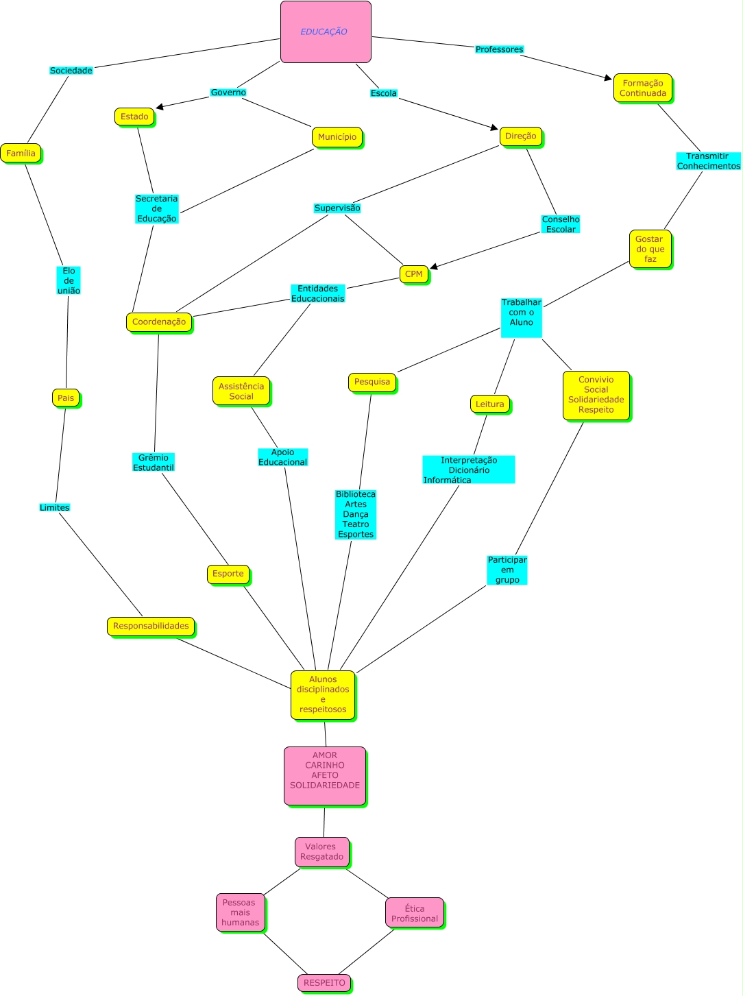
Esse mapa conceitual, produzido no IHMC CmapTools, tem a informação relacionada a: Mapa conceitual - Educação.cmap jussara, Gostar do que faz Trabalhar com o Aluno Pesquisa, AMOR CARINHO AFETO SOLIDARIEDADE ???? Valores Resgatado, Alunos disciplinados e respeitosos ???? AMOR CARINHO AFETO SOLIDARIEDADE, EDUCAÇÃO Sociedade Família, EDUCAÇÃO Escola Direção, Ética Profissional ???? RESPEITO, Leitura Interpretação Dicionário Informática Alunos disciplinados e respeitosos, Convivio Social Solidariedade Respeito Participar em grupo Alunos disciplinados e respeitosos, Pesquisa Biblioteca Artes Dança Teatro Esportes Alunos disciplinados e respeitosos, Família Elo de união Pais, CPM Entidades Educacionais Assistência Social, Município Secretaria de Educação Coordenação, Estado Secretaria de Educação Coordenação, EDUCAÇÃO Governo Município, Direção Conselho Escolar CPM, Direção Supervisão Coordenação, Gostar do que faz Trabalhar com o Aluno Leitura, EDUCAÇÃO Governo Estado, Direção Supervisão CPM, Gostar do que faz Trabalhar com o Aluno Convivio Social Solidariedade Respeito