WARNING:
JavaScript is turned OFF. None of the links on this concept map will
work until it is reactivated.
If you need help turning JavaScript On, click here.
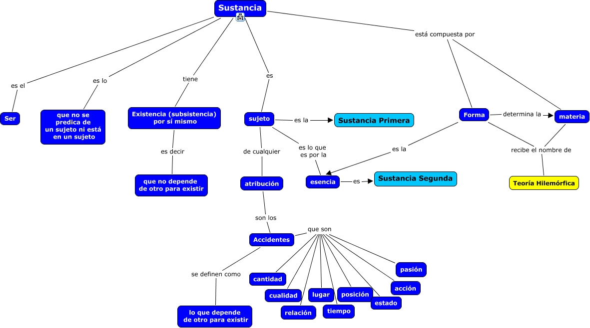
Este Cmap, tiene información relacionada con: Aristóteles_Sustancia, Sustancia está compuesta por Forma, esencia es Sustancia Segunda, Forma recibe el nombre de Teoría Hilemórfica, Sustancia es el Ser, Accidentes que son lugar, Accidentes que son cualidad, Sustancia está compuesta por materia, sujeto es la Sustancia Primera, Forma es la esencia, Accidentes que son tiempo, Sustancia es sujeto, Existencia (subsistencia) por sí mismo es decir que no depende de otro para existir, Accidentes que son estado, Sustancia tiene Existencia (subsistencia) por sí mismo, materia recibe el nombre de Teoría Hilemórfica, sujeto es lo que es por la esencia, Accidentes que son acción, Accidentes que son pasión, sujeto de cualquier atribución, Accidentes que son relación