WARNING:
JavaScript is turned OFF. None of the links on this concept map will
work until it is reactivated.
If you need help turning JavaScript On, click here.
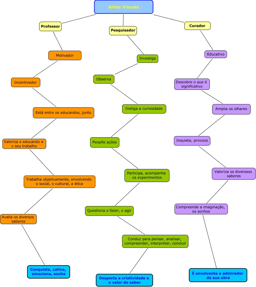
Esse mapa conceitual, produzido no IHMC CmapTools, tem a informação relacionada a: Ivone Segaspini - Artes Visuais, Valoriza os diverssos saberes Compreende a imaginação, os sonhos É envolvente e admirador da sua obra, Motivador Incentivador Está entre os educandos, junto, Participa, acompanha os experimentos Questiona o fazer, o agir Conduz para pensar, analisar, compreender, interpretar, concluir, Artes Visuais Curador Educativo, Artes Visuais Pesquisador Investiga, Educativo Descobre o que é significativo Amplia os olhares, Conduz para pensar, analisar, compreender, interpretar, concluir ???? Desperta a criatividade e o valor do saber, Instiga a curiosidade Peopõe ações Participa, acompanha os experimentos, Amplia os olhares Inquieta, provoca Valoriza os diverssos saberes, Trabalha objetivamente, envolvendo o social, o cultural, a ética Avalia os diversos saberes Conquista, cativa, emociona, sonha, Artes Visuais Professor Motivador, Está entre os educandos, junto Valoriza o educando e o seu trabalho Trabalha objetivamente, envolvendo o social, o cultural, a ética, Investiga Observa Instiga a curiosidade