WARNING:
JavaScript is turned OFF. None of the links on this concept map will
work until it is reactivated.
If you need help turning JavaScript On, click here.
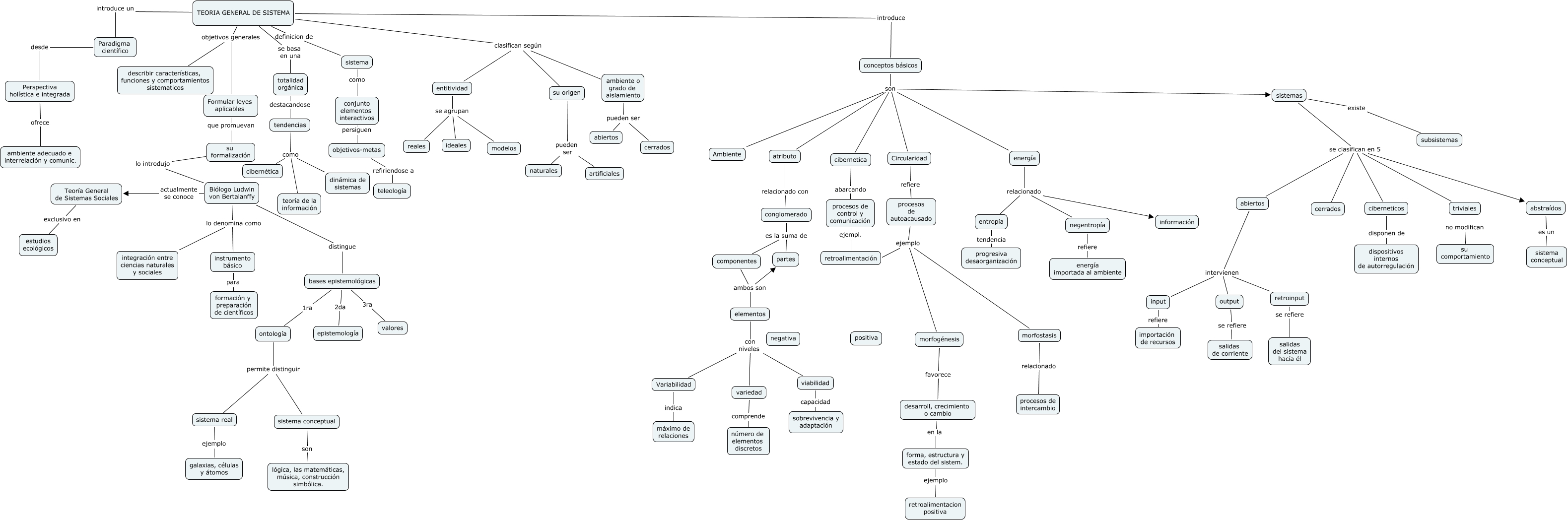
Este Cmap, tiene información relacionada con: tgs, TEORIA GENERAL DE SISTEMA objetivos generales Formular leyes aplicables, tendencias como dinámica de sistemas, viabilidad capacidad sobrevivencia y adaptación, abiertos intervienen output, TEORIA GENERAL DE SISTEMA clasifican según entitividad, triviales no modifican su comportamiento, sistemas se clasifican en 5 triviales, desarroll, crecimiento o cambio en la forma, estructura y estado del sistem., conglomerado es la suma de partes, cibernetica abarcando procesos de control y comunicación, conceptos básicos son atributo, morfogénesis favorece desarroll, crecimiento o cambio, sistemas se clasifican en 5 cerrados, ambiente o grado de aislamiento pueden ser cerrados, TEORIA GENERAL DE SISTEMA clasifican según su origen, Paradigma científico desde Perspectiva holística e integrada, morfostasis relacionado procesos de intercambio, energía relacionado información, elementos con niveles variedad, TEORIA GENERAL DE SISTEMA definicion de sistema